EasyManua.ls Logo

Teac Esoteric UX-3 Pi - Page 14

Teac Esoteric UX-3 Pi
100 pages
Print Icon
To Next Page IconTo Next Page
To Next Page IconTo Next Page
To Previous Page IconTo Previous Page
To Previous Page IconTo Previous Page
Loading...
I JK
L
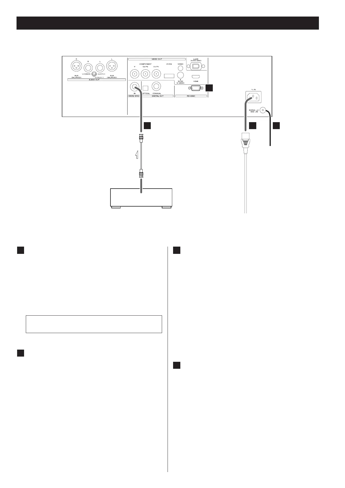
WORD SYNC OUT
14
Word sync connector
This allows the use of an externally-generated word clock
connection, using a commercially available BNC coaxial
cable.
Devices producing such a suitable clock signal include
external D-A converters or dedicated word clock generators.
Connect the SYNC OUT (or WORD OUT) of such a device to
the unit.
SIGNAL GND connection
Use a commercially available PVC-covered cord to connect
the signal ground terminal on the unit to the amplifier signal
ground.
<
Note that this is NOT an electrical safety ground (earth).
J
When using the WORD SYNC connector, set “WORD” to
“ON” (see page 33).
I
BNC coaxial cable
Master clock generator
(G-0s, AZ-1, G-25U, etc.)
Supplied power cord
Wall socket
Connection to an amplifier etc. (2)
Power cord receptacle
After all other connections have been made, insert the
supplied AC power cord into this receptacle, then connect
the other end of the power cord into the wall socket.
<
Ensure that your AC voltage corresponds to the voltage
marked on the rear panel of the unit. Consult a qualified
electrician if you are in doubt.
<
Use only the supplied Esoteric power cord. Use of other
power cords may result in fire or electric shock. Unplug the
power cord when you are not going to use the unit for an
extended period of time.
RS-232C
Control terminal for use by custom installers.
L
K

Table of Contents

Related product manuals