EasyManua.ls Logo

Teac UD-501 - Branchement de Léquipement

Teac UD-501
60 pages
Print Icon
To Next Page IconTo Next Page
To Next Page IconTo Next Page
To Previous Page IconTo Previous Page
To Previous Page IconTo Previous Page
Loading...
26
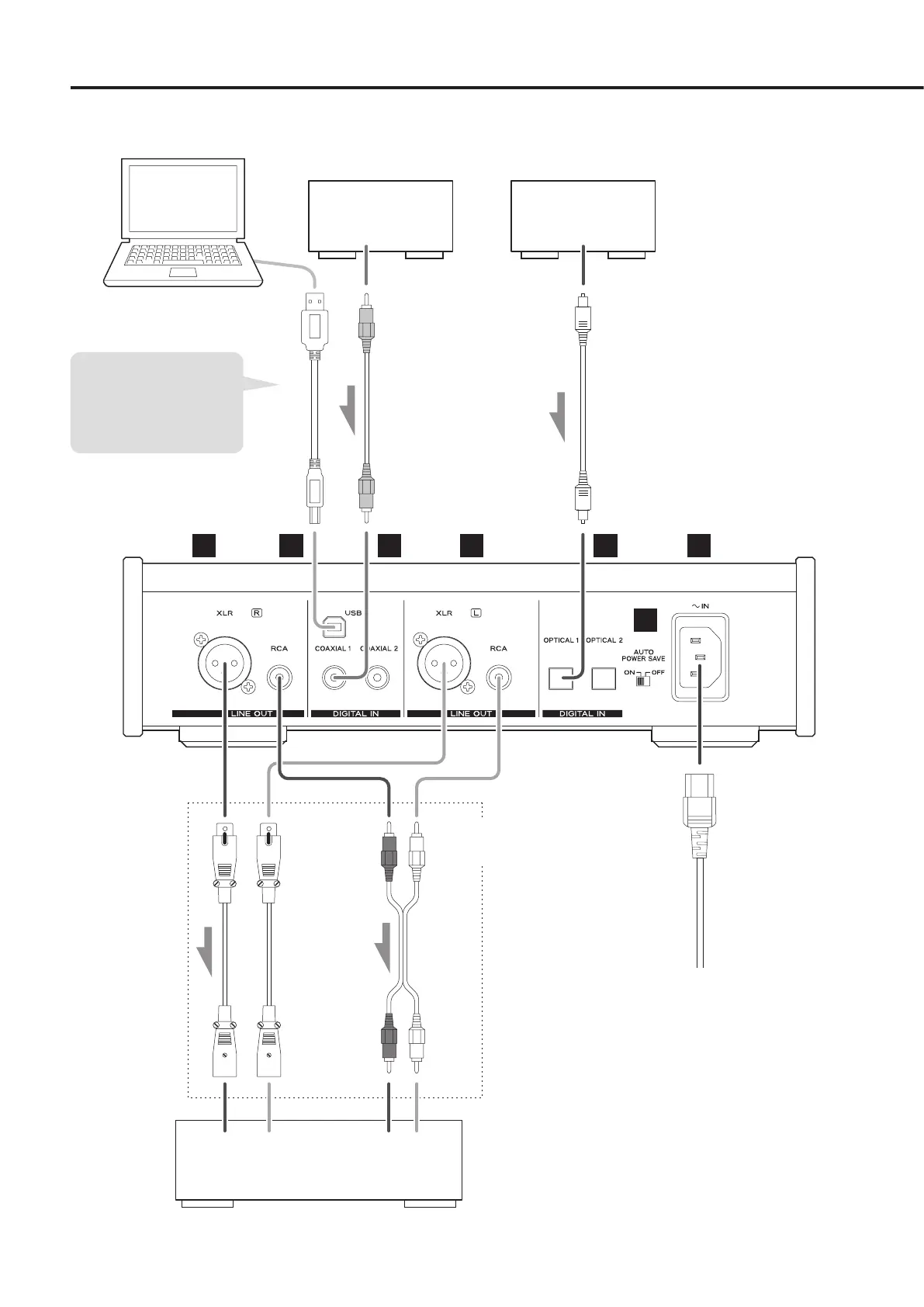
LRLR
Branchez un jeu de
câbles de l’un ou
l’autre des types.
Si vous utilisez un
système Windows,
installez le pilote dédié
sur l’ordinateur avant de
lui raccorder l’unité
(page 31).
Ordinateur personnel
Entrée audio
(LINE IN, etc.)
SORTIE NUMÉRIQUE
(COAXIALE)
Appareil à sortie
audio numérique
Appareil à sortie
audio numérique
SORTIE NUMÉRIQUE
(OPTIQUE)
A
A
Câble numérique coaxial RCA
Câble USB
Câble numérique optique
Cordon d’alimentation fourni
B C D
E
Câble audio RCA
Câble XLR
Amplicateur stéréo ou enceintes ampliées
F
La polarité des
connecteurs XLR
peut être glée
pour avoir le point
chaud sur la broche
2 ou 3 (p.34).
Prise secteur
Branchement de l'équipement

Other manuals for Teac UD-501