EasyManua.ls Logo

Teac UD-501 - Conexión del Equipo

Teac UD-501
60 pages
Print Icon
To Next Page IconTo Next Page
To Next Page IconTo Next Page
To Previous Page IconTo Previous Page
To Previous Page IconTo Previous Page
Loading...
44
LRLR
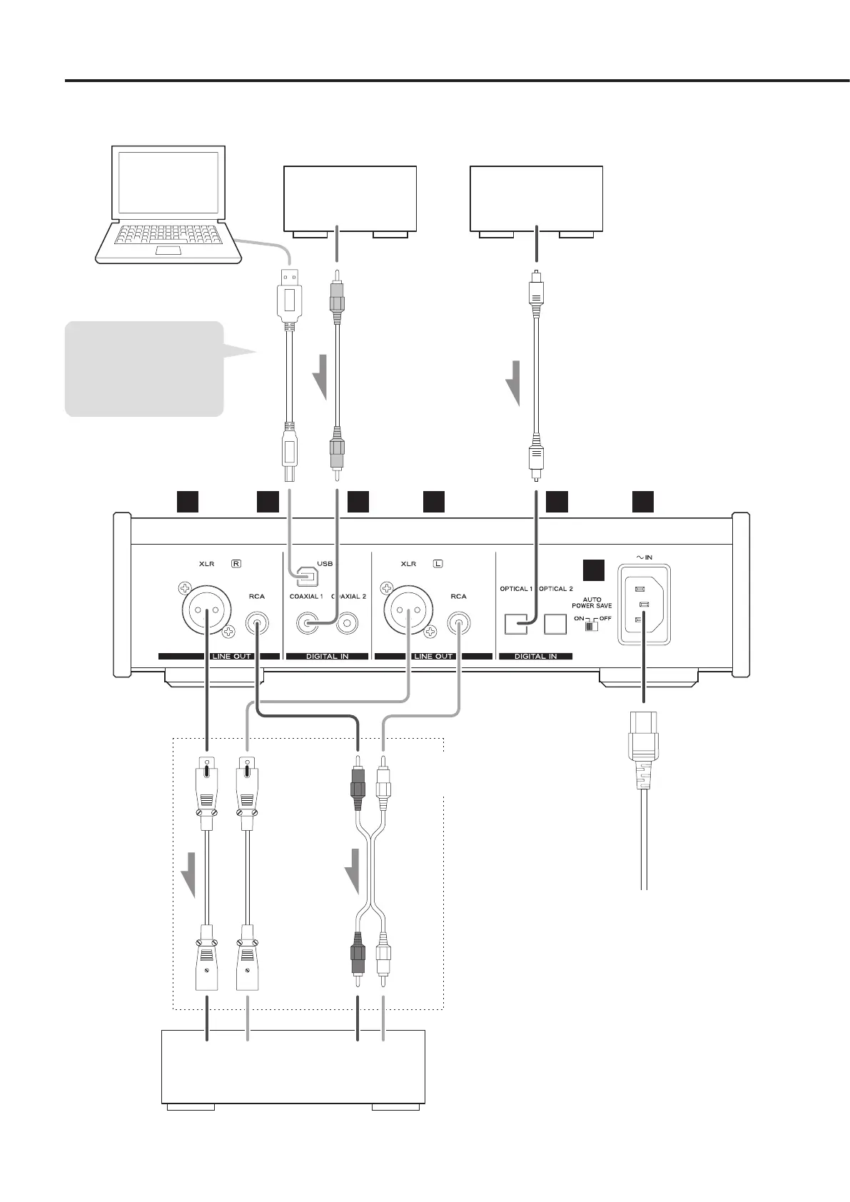
Conecte un juego de
cables de un tipo o
del otro.
Si utiliza un S.O.
Windows, instale el
“driver” controlador en el
ordenador antes de
conectar a él esta
unidad (página 49).
Ordenador personal
Entrada de audio
(LINE IN, etc.)
SALIDA DIGITAL
(COAXIAL)
Dispositivo de
salida de audio digital
Dispositivo de
salida de audio digital
SALIDA DIGITAL
(ÓPTICA)
A
A
Cable digital coaxial RCA
Cable USB
Cable digital óptico
Cable de corriente incluido
B C D
E
Cable de audio RCA
Cable XLR
Amplicador estéreo o altavoces autoamplicados
F
La polaridad de los
conectores XLR
puede jarse para
que el VIVO sea
o bien 2 o bien 3
(página 52).
Toma de electricidad
Conexión del equipo

Other manuals for Teac UD-501