EasyManua.ls Logo

Technics SC-DV280 - Page 12

Technics SC-DV280
43 pages
Print Icon
To Next Page IconTo Next Page
To Next Page IconTo Next Page
To Previous Page IconTo Previous Page
To Previous Page IconTo Previous Page
Loading...
ï
è
ÝÒîðï
î
í
ì
ë
ê
é
ç
ïî
ïí
ïì
ïë
ïê
ïé
ïè
ïç
ïï
ïð
îð
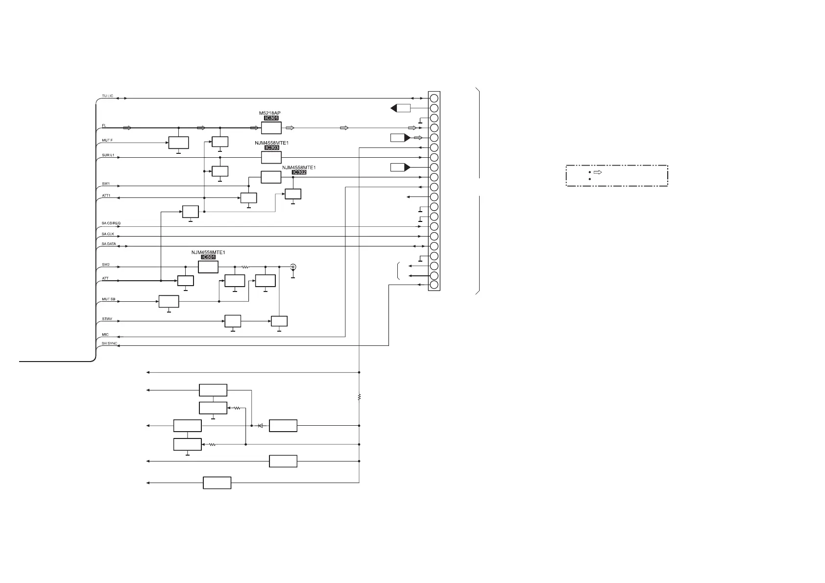
̱ÌËÒÛÎñßÓÐÔ×Ú×ÛÎ
øÍßóÜÊîèð÷
ÞÔÑÝÕÜ×ßÙÎßÓ
ßòÙÒÜ
õÞøïðÊ÷
ÍËÎÔ
ÝÌÙÒÜ
ÍØÚÔï
ÜßÌß
ÌËÒÛÎÔ½¸ñÝ
Ô½¸ÑËÌ
ν¸ÑËÌ
ÍòÉ
Ó×Ý
óÞøóïðÊ÷
ÊòÙÒÜ
ÜòÙÒÜ
ÝÔÕ
ÍÇÒÝ
ν¸ÌËÒÛÎν¸
ÍËÎÎ
ÝÍñÎÛÏ
ÍØÚÔî
ν¸
ν¸
óÞï
ÍËÞÉÑÑÚÛÎ
ÑËÌ
ÚÔï
̱ÚÔÜ×ÍÐÔßÇ
øÚÔêðï÷
ÚÔî
ßÌÌ
Ïëðîôëðë Ïëðì Ïëðí
Ïëðï
Ïíïë
øÏíïê÷
Ïíðí
øÏíðì÷
Ïíðïôíðë
øÏíðî÷
Ïíðê
ÞËÚÚÛÎ
ßÓÐ
ÞËÚÚÛÎ
ßÓÐ
ÞËÚÚÛÎ
ßÓÐ
ÓËÌ×ÒÙÓËÌ×ÒÙ
ÓËÌ×ÒÙ
ÝÑÒÌò
õÞï
Üéêî
õÞî
Ïéêë
Ïéêì
õÞí
Ïéêé
Ïéêê Ïéêïôéêî
Ïéêí
õÞì
Ïéêè
õÞë
ÎÛÙËÔßÌÑÎ
ÎÛÙËÔßÌÑÎ
ÎÛÙËÔßÌÑÎ
ÓËÌ×ÒÙ
ÞËÚÚÛÎ
ßÓÐ
ßÌÌ
ßÌÌ
ßÌÌ
ßÌÌ
ÝÑÒÌò
Ïíðç
ßÌÌ
Ïíðé
øÏíïì÷
ÎÛÙËÔßÌÑÎ
ÍÌßÞ×ÔׯÛÎ
ÎÛÙËÔßÌÑÎ
ÍÌßÞ×ÔׯÛÎ
øîñî÷
ßÌÌ
ÝÑÒÌò
ßÌÌ
Ïëðê
Ïëðé
ÍØóÜÊîèðøÛÙ÷ÞÔÑÝÕÜ×ßÙÎßÓ
ÒÑÌÛÍæÝÜÐÔßÇÞßÝÕÍ×ÙÒßÔÔ×ÒÛ
ø÷·²¼·½¿¬»-°·²Ò±òη¹¸¬½¸¿²²»´ò

Related product manuals