EasyManua.ls Logo

Technics SE-HD350 - Page 14

Technics SE-HD350
32 pages
Print Icon
To Next Page IconTo Next Page
To Next Page IconTo Next Page
To Previous Page IconTo Previous Page
To Previous Page IconTo Previous Page
Loading...
Ïëðí
øÏëðì÷
ÐØÑÒÛÍ
Ô½¸×Ò
ï
ÓËÌÛ
è
Éíðï
î
í
ì
ë
ê
é
ç
ïî
ïí
ïì
ïë
ïê
ïé
ïè
ßòÙÒÜ
ÐÑÉÛÎ
õÞøïíÊ÷
ÔÛÜÝÒÌ
ÝÌ
ïç
ïï
ïð
ÜòÙÒÜ
ν¸
óÞøïíÊ÷
õÞøïêÊ÷
õÞøèÊ÷
ÕÛÇÍÛ
ÖÑÙß
ÖÑÙÞ
ØÐÜÛÌ
óÞøîìÊ÷
ÚÔï
ÚÔî
îð
ÍÇÒÝ
Ïëðë
ÐÌéðï
óÞï
óÞî
õÞï
Üíðèôíðç
ÚÔï
ÚÔî
Üíðì¢íðé
ÚÔï
ÚÔî
Üïðê
Üïðë
ν¸×Ò
̱ÌËÒÛÎ
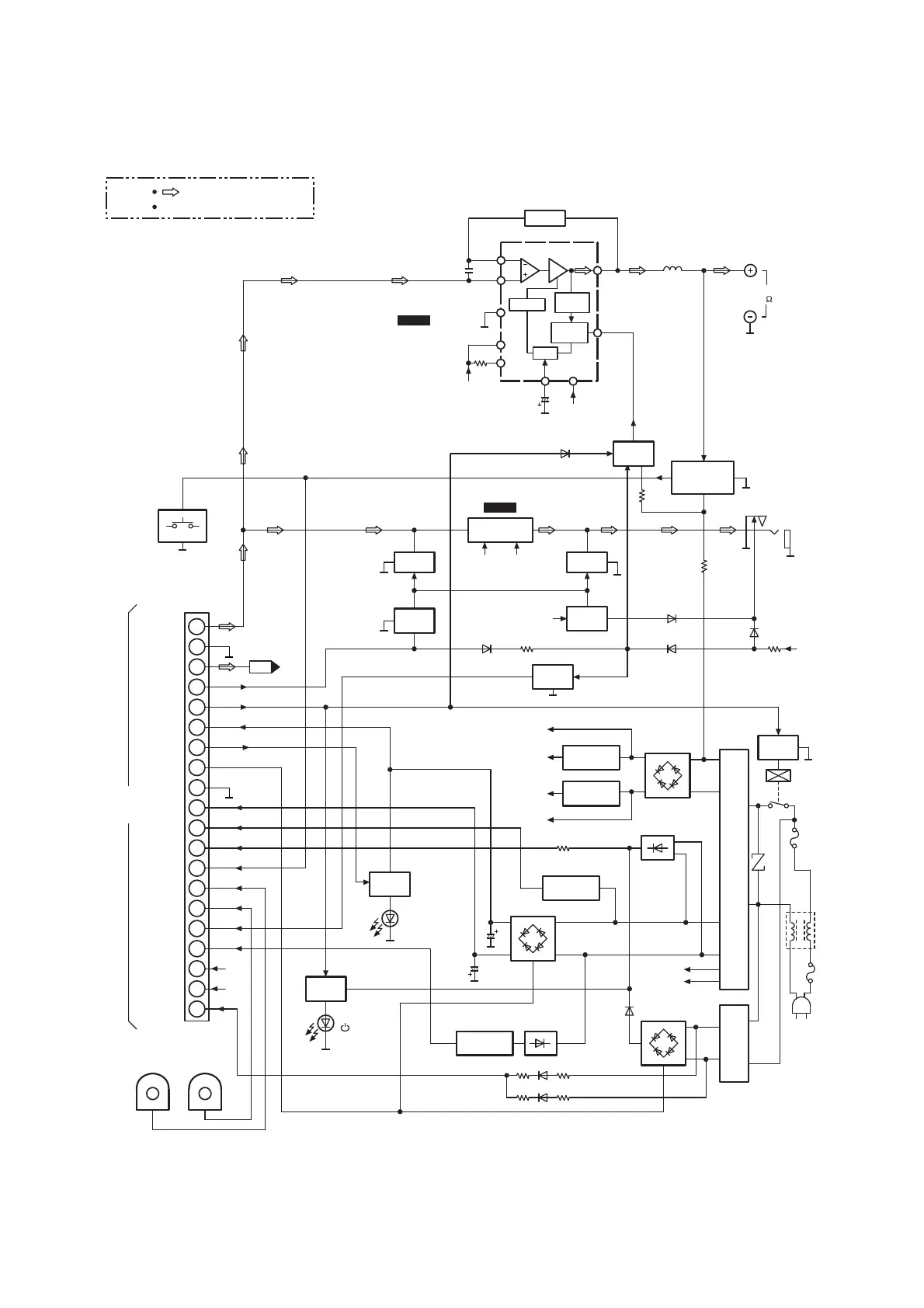
ÞÔÑÝÕ
Ü×ßÙÎßÓ
Ïëðï
øÏëðî÷
ÐÑÉÛÎÌÎßÒÍÚÑÎÓÛÎ
Úï
Æïðï
ÎÔïðï
Ïíðé
ÐÑÉÛÎ
ÌÎßÒÍÚÑÎÓÛÎ
ÐÌïðî
ÕÛÇÍÉ×ÌÝØ
øÍëðïôëðí¢ëðé÷
Üíïí
Üïðï¢ïðì
Üêðï¢êðì
Ïíðï
Üíðíôíïðôíîî
õÞî
ÓËÌ×ÒÙ
ÓËÌ×ÒÙ
ÝÑÒÌò
ÓËÌ×ÒÙ
ÎÛÔßÇ
ÜÎ×ÊÛ
ßÝ×Ò
Úî
Ôïðï
ÎÛÙËÔßÌÑÎ
ÐÎÑÌÛÝÌÑÎñ
ÑÊÛÎÔÑßÜ
ÜÛÌò
ÓëîïèßÚÐÛí
×Ýëðï
õÞîóÞî
ØÛßÜÐØÑÒÛÍ
ßÓÐ
ÎÛÙËÔßÌÑÎ
ÎÛÙËÔßÌÑÎ
Ïíïî
Ïíïí
Ïïðë¢ïðéô
ïïé
ÊÎëðï
ø×ÒÐËÌ
ÍÛÔÛÝÌÑÎ÷
ÎÛÙËÔßÌÑÎ
Üíïè¢íîð
Ïíðè
Üíïë¢íïé
Ïïïèôïîêôïîé
Ïëðê
ÓËÌ×ÒÙ
ÝÑÒÌò
õÞî
Üëðî
Üëðï
õÞî
ÜëðíÜëðì
Ïíïé¢íïç
ÊÎëðî
øÊÑÔËÓÛ÷
ÔÛÜ
ÜÎ×ÊÛ
ÔÛÜ
ÜÎ×ÊÛ
Üëïð
øÊÙÝß÷
Üëðë
øñ×÷
Ïíïï
ØÐ
ÜÛÌ
Ïíîð
ÍÉ×ÌÝØó
×ÒÙ
Üííï
ÎÍÒíëØïß
×Ýïðï
ÐÑÉÛÎßÓÐ
øÔÑÉ÷
ÓËÌ×ÒÙ
ÐÑÉÛÎ
ÑÒñÑÚÚ
Þ×ßÍ
ê
ì
øï÷
ïï
øïí÷
ïð
øïì÷
ÒÚ
é
ïî
í
è
óÞ
óÞï
õÞï
î
õʽ½
óʽ½
ÍØÑÎÌ
ÜÛÌò
ÍÐÛßÕÛÎÍ
øê÷
ÒÑÌÛÍæßËÜ×ÑÍ×ÙÒßÔÔ×ÒÛ
ø÷·²¼·½¿¬»-°·²Ò±òη¹¸¬½¸¿²²»´ò

Other manuals for Technics SE-HD350

Related product manuals