EasyManua.ls Logo

Technics SH-DV250 - Page 40

Technics SH-DV250
40 pages
Print Icon
To Previous Page IconTo Previous Page
To Previous Page IconTo Previous Page
Loading...
1
8
CN201
2
3
4
5
6
7
9
12
13
14
15
16
17
18
19
11
10
20
To TUNER/AMPLIFIER
(SA-DV250)
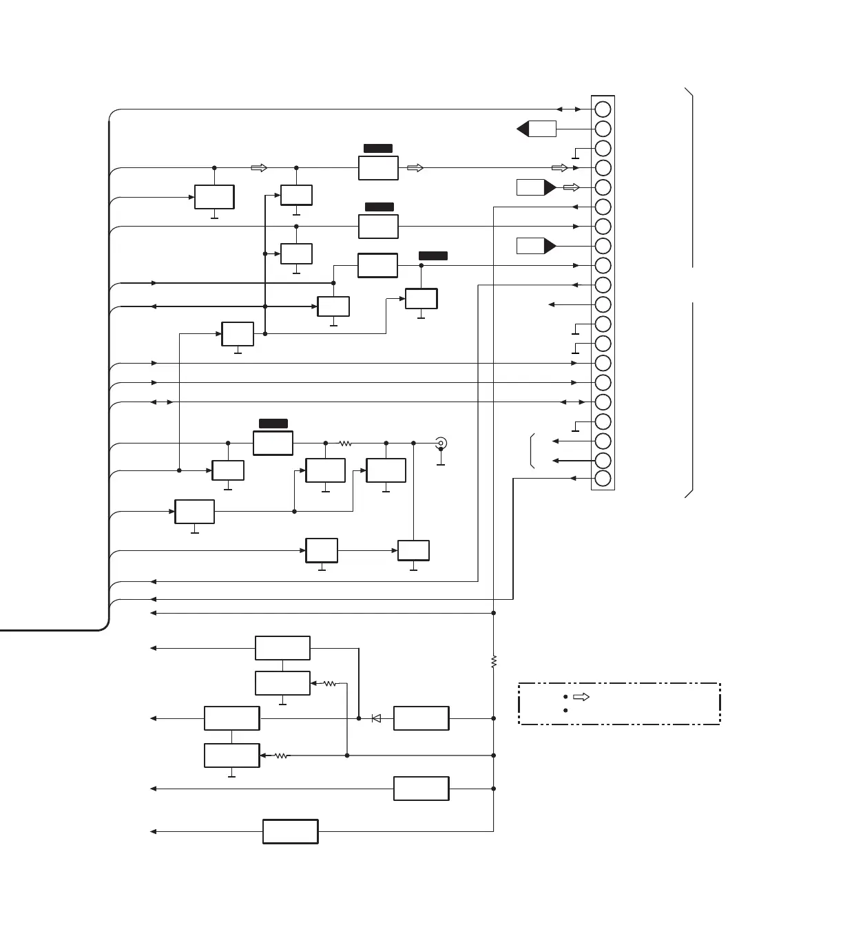
BLOCK DIAGRAM
A.GND
+B(10V)
SUR L
CT GND
SH FL1
DATA
TUNER Lch/C
Lch OUT
Rch OUT
S.W
MIC
-B(-10V)
V.GND
D.GND
CLK
SYNC
R ch TUNER Rch
SUR R
CS/REQ
SH FL2
Rch
Rch
-B1
M5218APC
IC301
SUB WOOFER
OUT
NJM4558MTE1
IC303
SA CS/REQ
SA CLK
SA DATA
FL1
To FL DISPLAY
(FL601)
FL2
AT T
Q502,505
Q504 Q503
Q501
MUT SB
SUR L1
FL
Q315
(Q316)
Q303
(Q304)
Q301,305
(Q302)
MUT F
TU LIC
SW2
SW1
ATT
Q306
ATT1
SH SYNC
BUFFER
AMP
BUFFER
AMP
BUFFER
AMP
MUTINGMUTING
MUTING
CONT.
+B1
D762
+B2
Q765
Q764
+B3
Q767
Q766
Q761,762
Q763
+B4
Q768
+B5
REGULATOR
REGULATOR
REGULATOR
MUTING
NJM4558MTE1
IC302
BUFFER
AMP
AT T
ATT
ATT
AT T
CONT.
MIC
Q309
ATT
Q307
(Q314)
NJM4558MTE1
IC501
REGULATOR
STABILIZER
REGULATOR
STABILIZER
(2/2)
ATT
CONT.
ATT
STIAV
Q506
Q507
NOTES : CD PLAYBACK SIGNAL LINE
( ) indicates pin No. Right channel.

Related product manuals