EasyManua.ls Logo

Technics SU-V300M2 - Page 33

Technics SU-V300M2
38 pages
Print Icon
To Next Page IconTo Next Page
To Next Page IconTo Next Page
To Previous Page IconTo Previous Page
To Previous Page IconTo Previous Page
Loading...
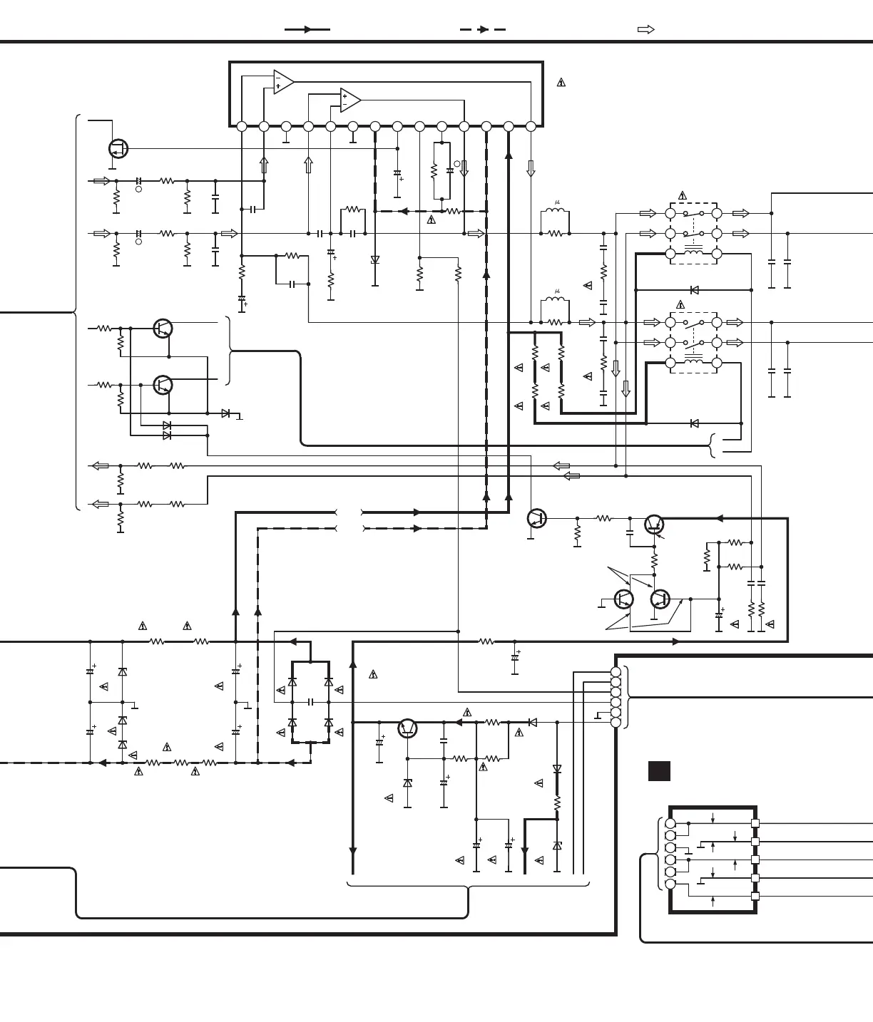
IC601
RSN3502C
POWER AMP
W751
1
2
3
4
5
6
CN753
CN752
CN751
CN754
CN755
CN701
1
2
3
4
5
6
RL602
D602
MA165TA
D601
MA165TA
RL601
A
B
Q601,602
2SC3311ARTA
RELAY DRIVE
S
D
G
D
C
E
B
A
G
F
Q816
2SK330GRYTA
LED DRIVE
1234567891011121314
B
A
R639
470K
R603
56K
C603
270P
R601
1.8K
N
C601
25V3.3
N
C602
25V3.3
R640
470K
R604
56K
C604
270P
R602
1.8K
R606
2.7K
C606
16V22
R608
56K
C608
18P
C609
1000P
C610
1000P
R607
56K
C607
18P
5
1 3
6
42
5
1 3
6
42
CDAB
R635
2.2K
Q601
Q602
R636
2.2K
R633
10K
R634
10K
R630
150
R628
150
R629
150
R627
150
R644
47
R643
47
C708
25V47
C707
25V47
D705
MA4150MTA
D706,712
MA4075MTA
R708
560
R707
560
D706
D704
R723
270
R722
270
R724
270
C704
3300
C703
3300
C702
0.1
C758
10V100
D701-704
P300DLF
D702
D703
D701
D756
MA4068LTA
C757
16V47
C759
1000
C760
1000
R756
1K
D710
MA4051MTA
C756
0.01
D707
1SR35200TB
D708
MA167ATA
R725
15K
Q702
2SD2037EFTA
REGULATOR
C623 0.015
C624 0.015
C622 0.015
C621 0.015
L601
0.7 H
R609
47
R610
47
C611
0.1
R611
10
C612
0.1
R612
10
R646
330
R647
330
R648
330
R620
6.8K
R619
120K
D604
MA4160MTA
R605
2.7K
C605
16V22
C616
50V33
R623 680K
C615 50V10
R625
2.7K
D712
R645
330
POWER
TRANSFORMER
CIRCUIT
G
SCHEMATIC DIAGRAM-4
Q605
2SC3311ARTA
OVER LOAD DET.
R654
10K
C628
16V47
R658
1.8K
R651
56K
C626
6.3V100
R650
120K
R649
82K
C630
0.047
C629
0.047
R656
10
R657
10
Q603Q604
R652
560K
C627
0.022
R653
22K
Q606
2SA1309AQTA
OVER LOAD DET.
Q603,604
2SC3311ARTA
PROTECT
R757 6.8
R758
6.8
C614
0.1
C613
0.1
L602
0.7
H
D608
MA165TA
D607 MA165TA
D606 MA165TA
N
AC
27.3V
AC
27.3V
AC
10.8V
0V 0V 0V 0V -4.4V 0V 0V
-35.3V
35.1V 0V
-15.4V-16.3V
3.5V
-4.4V
0.8V
1.5V
35.1V
0.8V
12.1V6.2V
6.8V
35.1V
-35.3V
6.2V0V
STANDBY:
5.3V
0V:STANDBY
0V
1.3V
STANDBY:
4.8V
:POSITIVE VOLTAGE LINE :PHONO SIGNAL LINE:NEGATIVE VOLTAGE LINE
0.8V
0.8V

Other manuals for Technics SU-V300M2

Related product manuals