EasyManua.ls Logo

Technics SU-V300M2 - Page 34

Technics SU-V300M2
38 pages
Print Icon
To Next Page IconTo Next Page
To Next Page IconTo Next Page
To Previous Page IconTo Previous Page
To Previous Page IconTo Previous Page
Loading...
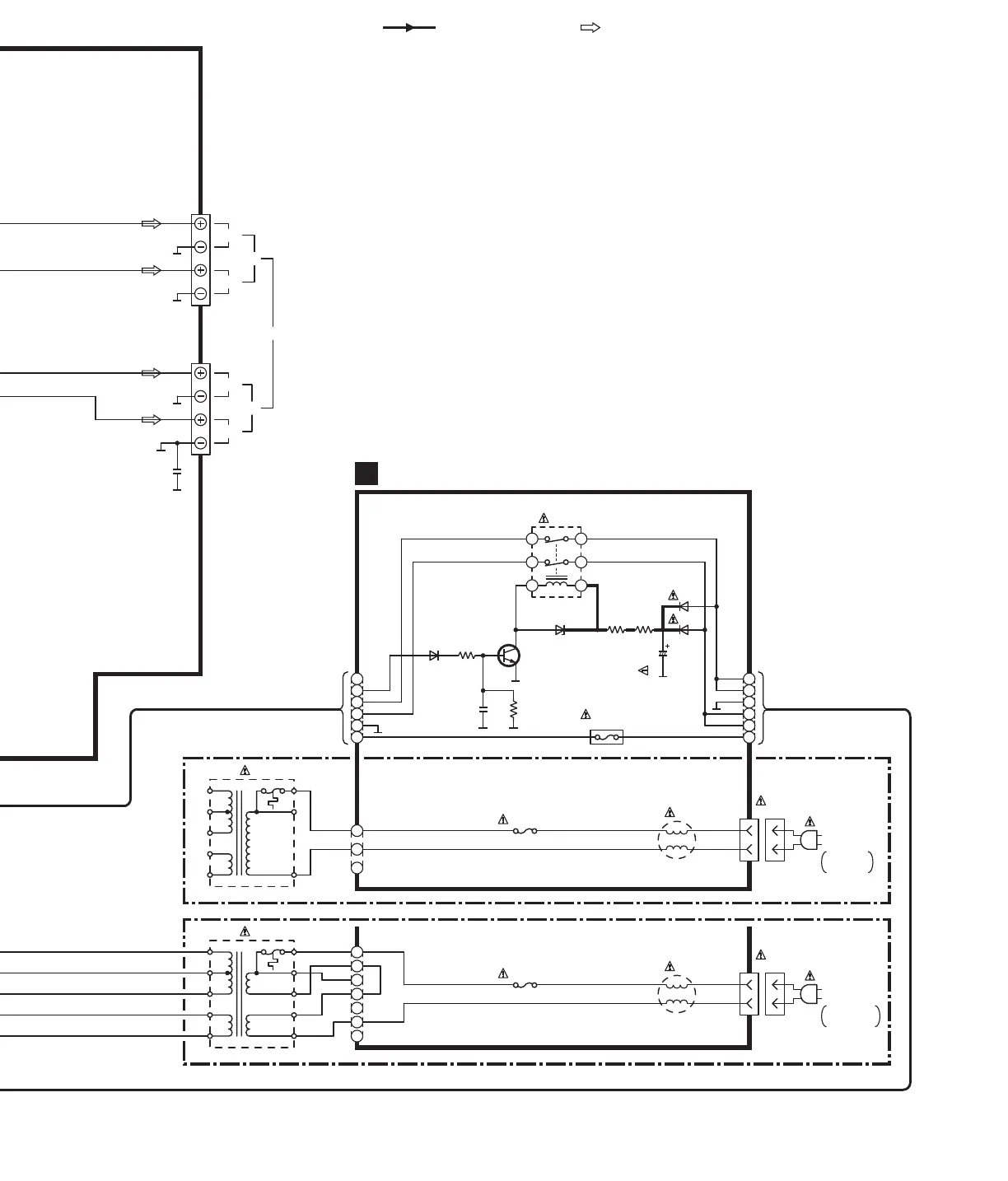
JK601
Lch
Rch
A
JK602
Lch
Rch
B
SPEAKERS
RL751
W751
1
2
3
4
5
6
W701
230V
50/60Hz
AC IN
1
2
3
4
5
6
D753
MA4240MTA
D752
D751
C753
470
D751,752
1SR35200TB
Q751
2SC3312RSTTA
RELAY DRIVE
R752
4.7K
C775
3900P
R751
1.2K
D754
MA165TA
POWER SUPPLY CIRCUIT
F
1
2
3
CN757
L1
T1
230-240V
50/60Hz
JK791
AC IN
F1 T1A
L1
T1
C625
270P
R754
330
R753
330
5
1 3
6
42
SCHEMATIC DIAGRAM-5
CN757
JK791
F1 T1A
1
2
3
4
5
6
7
For [EZ,EGZ] areas.
For [EBZ] area.
FP701
RSFMB05KT-L
0V
0.7V
:POSITIVE VOLTAGE LINE :PHONO SIGNAL LINE

Other manuals for Technics SU-V300M2

Related product manuals