EasyManua.ls Logo

Tegam 1830A - Page 32

Tegam 1830A
66 pages
Print Icon
To Next Page IconTo Next Page
To Next Page IconTo Next Page
To Previous Page IconTo Previous Page
To Previous Page IconTo Previous Page
Loading...
10 TEGAM WAY • GENEVA, OHIO 44041 440-466-6100 • FAX 440-466-6110 www.tegam.com
4-16
Section IV Operating Instructions
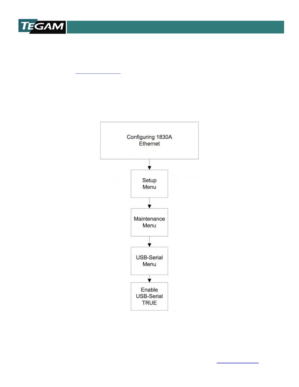
1830A USB-Serial Configuration
Configuring the 1830A for USB operation is a simple process. Use the flow chart provided
in Figure 4.7 and follow these simple steps.
Download the 1830A USB Driver to your PC. The driver is located on the TEGAM
website www.tegam.com.
o Navigate to the 1830A resources page and download the 1830A USB driver.
Using CA-14-2M connect the 1830A using the lower USB port to the PC that will be
used to control the 1830A.
Use the flow chart in Figure 4-3 to set the 1830A for USB-Serial communication.
Use a terminal application such as HyperTerminal to communicate with your 1830A.
o Port settings are 115200 baud, 8 data bits, no parity, 1 stop bit.
Figure 4.7 - USB-Serial Connection Menu Flow Chart

Related product manuals