EasyManua.ls Logo

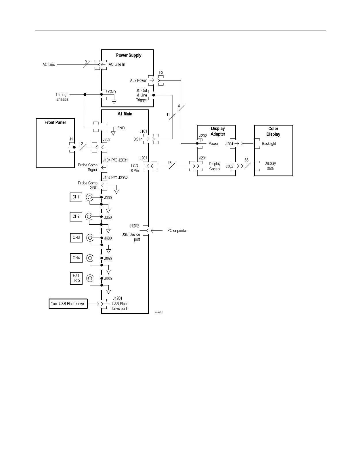
Tektronix TDS2001C - Figure 3-2: Module-Level Block Diagram (4-Channel)

Tektronix TDS2001C
130 pages
To Next Page IconTo Next Page
To Next Page IconTo Next Page
To Previous Page IconTo Previous Page
To Previous Page IconTo Previous Page
Loading...
Theory of Operation
Figure 3-2: Module-level block diagram (4-channel)
TDS2000C Series Oscilloscope Service Manual 3–3

Table of Contents

Other manuals for Tektronix TDS2001C

Related product manuals