EasyManua.ls Logo

Teletek electronics CA824 - Chime Switching

Teletek electronics CA824
48 pages
Print Icon
To Next Page IconTo Next Page
To Next Page IconTo Next Page
To Previous Page IconTo Previous Page
To Previous Page IconTo Previous Page
Loading...
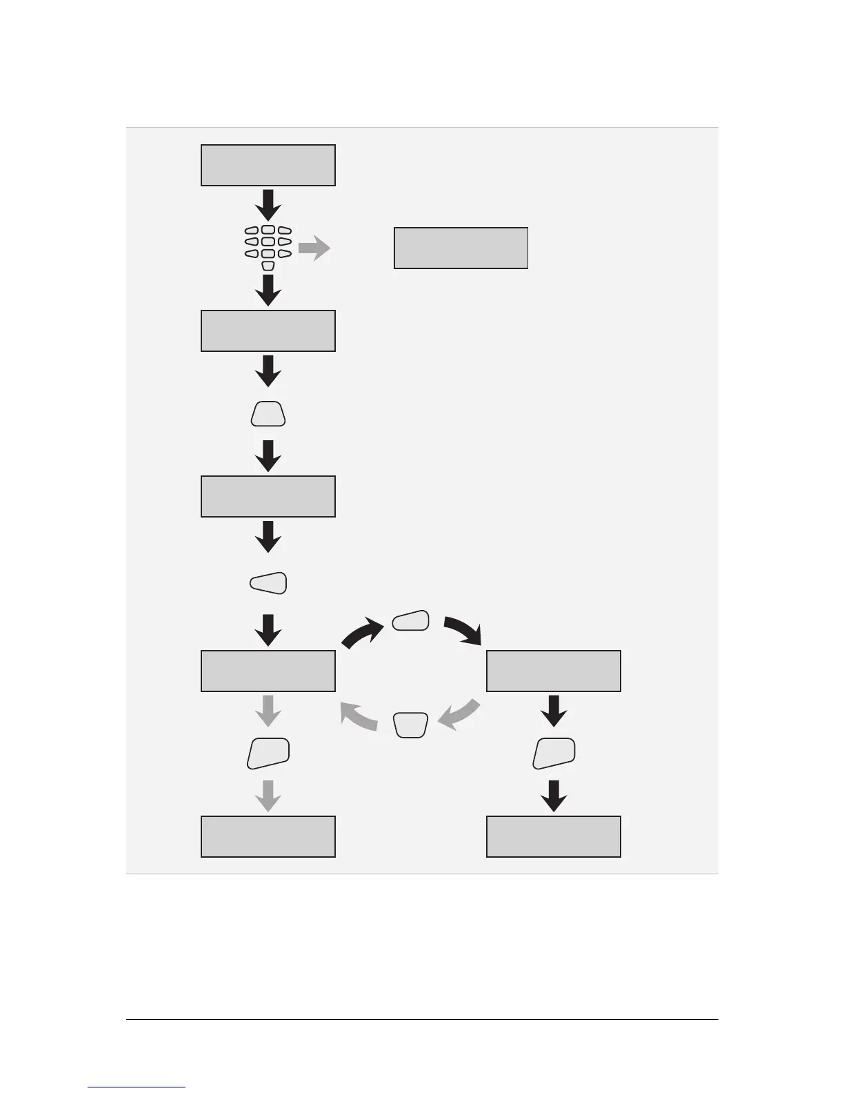
38 CA824 Alarm System User Manual
Chime Switching
1
4
4)Chime
0/1 ON
User Menu
ARMing
User
code
CA824
Wed. 09/05 11:52
PROGramming
1)Own code
CA824
Access denied
2
1
3
Invalid user code entered
PRG
4)Chime
0/1 OFF
2
0
ENTENT
PROGramming
4)Chime
PROGramming
4)Chime
Chine is
deactivated
Chime is
activated
7
11
activate
deactivate
Figure 19. Chime Switching

Other manuals for Teletek electronics CA824

Related product manuals