EasyManua.ls Logo

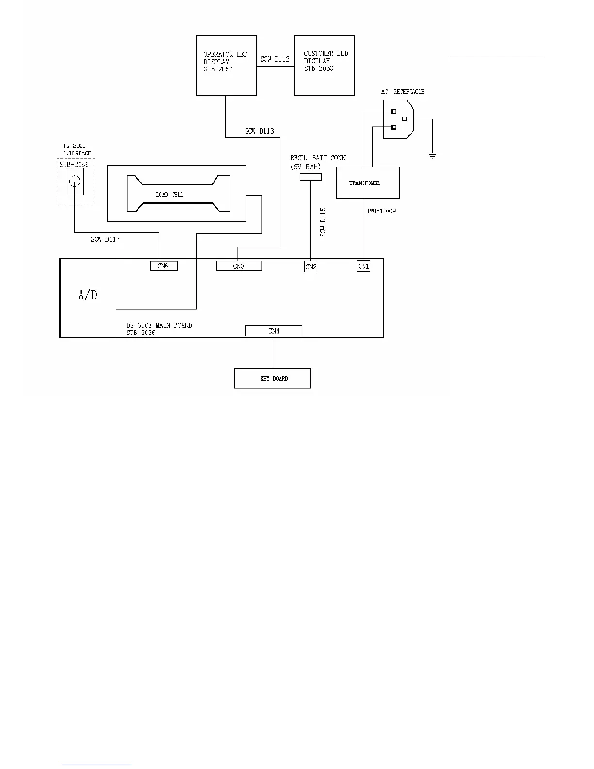
Teraoka DS-650E - Electrical Diagram

Default Icon
15 pages
Print Icon
To Next Page IconTo Next Page
To Next Page IconTo Next Page
To Previous Page IconTo Previous Page
To Previous Page IconTo Previous Page
Loading...
ICE MANUAL DS650E SERV
FIGURE 2: