EasyManua.ls Logo

Terex T25 - Page 31

Terex T25
74 pages
Print Icon
To Next Page IconTo Next Page
To Next Page IconTo Next Page
To Previous Page IconTo Previous Page
To Previous Page IconTo Previous Page
Loading...
Terex T25I and T45I Super Quiet Generator 31
Operating Instructions and Parts Manual
June 2006
REV A
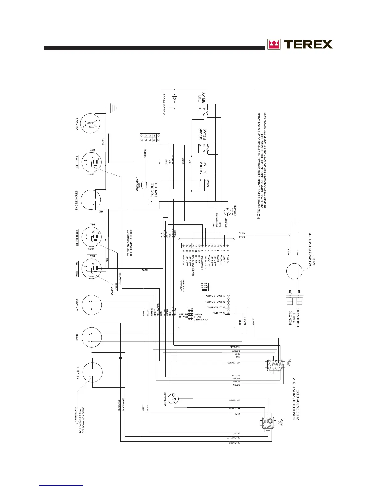
Control Panel Wiring
for Murphy Cascade Controller
Drawing #ES1000001
(Standard)

Other manuals for Terex T25

Related product manuals