EasyManua.ls Logo

TESTO 445 - Multi-Point Mean Calculation

TESTO 445
44 pages
Print Icon
To Next Page IconTo Next Page
To Next Page IconTo Next Page
To Previous Page IconTo Previous Page
To Previous Page IconTo Previous Page
Loading...
Hold
Max/Min
Mean
12
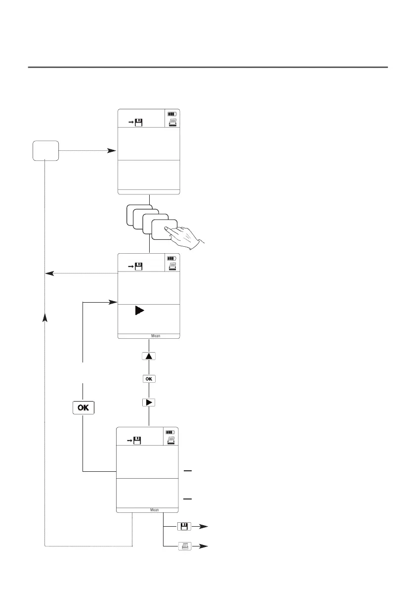
2. Measurement functions
Multi-point mean calculation Mean
Only for parameter in the 1st line
Multi-point mean calculation
The mean is only calculated for the para-
meter selected in the first line.
Exception:
Selection of volume flow (see note on
page 13)
25.21
0
1:
OOKK
MEAN
M.05
MAN
N.0017
m/s
25.21
5
MEAN
MMEEAANN NN EEWW
M.05
MAN
N.0017
m/s
Select parameter required.
Update values.
Calculate mean
Save mean
Print mean
Number of updated
values
Mean
Current measurement
58.06
21.80
1:
1:
M.05
MAN
N.0017
m/s
hPa
Hold
Max/Min
Mean
Hold
Max/Min
Mean
Hold
Max/Min
Mean
New mean
calculation possible
ESC
Location

Table of Contents

Related product manuals