EasyManua.ls Logo

THOMSON ETC009 - Page 13

THOMSON ETC009
42 pages
Print Icon
To Next Page IconTo Next Page
To Next Page IconTo Next Page
To Previous Page IconTo Previous Page
To Previous Page IconTo Previous Page
Loading...
ETC009 - ETC010
First issue 01 / 06
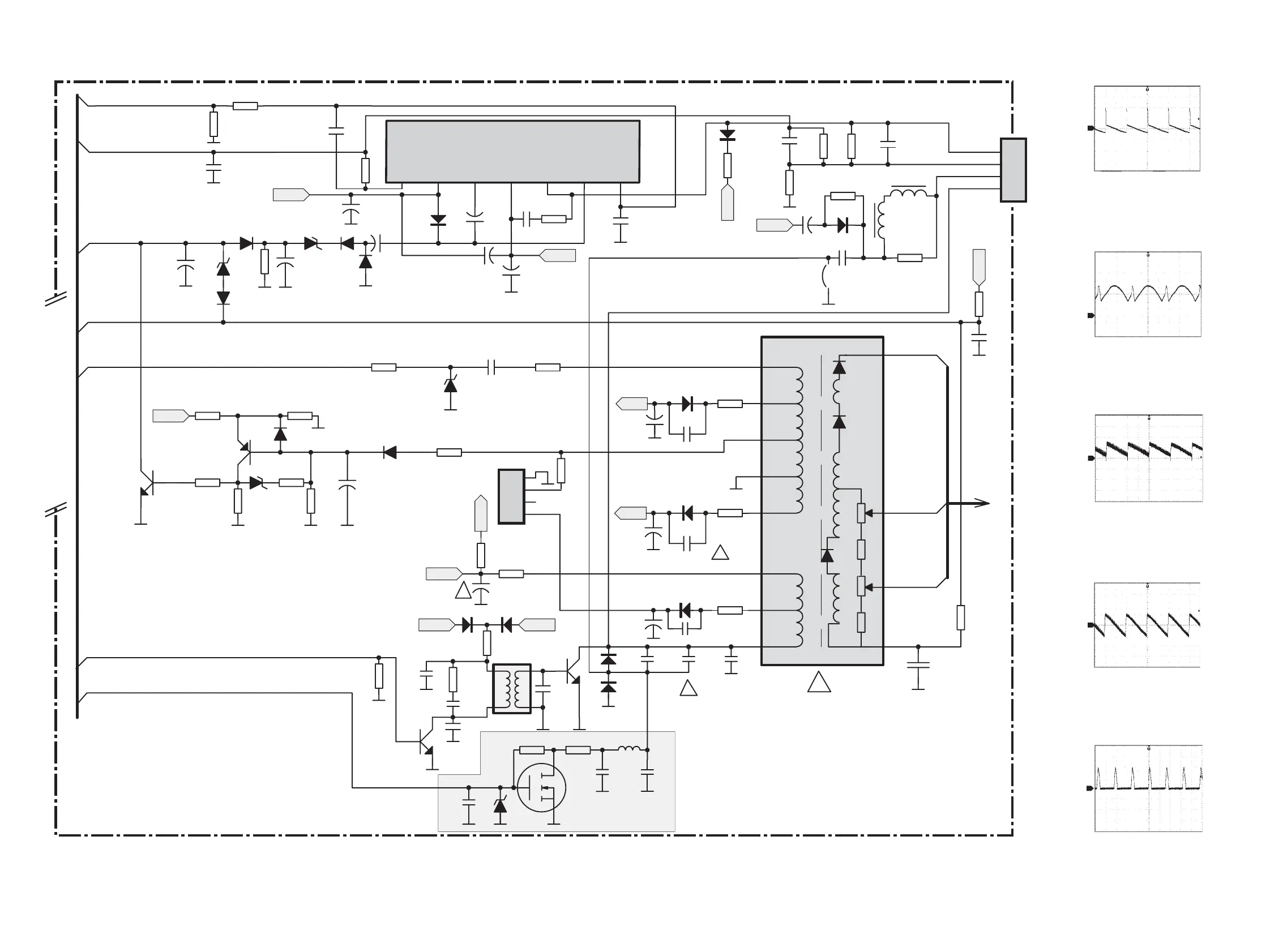
MAIN SCHEMATIC DIAGRAM - SCHEMA DE LA PLATINE PRINCIPALE - SCHALTBILD HAUPTPLATINE - SCHEMA DELLA PIASTRA PRINCIPALE- ESQUEMA DE LA PLATINA PRINCIPAL
( MAIN BOARD 2/4 ) / ETC009
1
2
3
4
5
6
7
VREFVPOUTGND
D
POMP UP
VCCIN PUT
IC300
STV 9302
D309
IN4001
+
C323
100uF
R313
1 1W
C325
0.33u
R314
1K
+
C324
100uF/25V
C337
1000P
R315
2K2
R321
1.5
+
C308
220uF/25V
+
C313
4.7uF/50V
D308
4148
D307
4148
D306
3V9
+
C307
CA P POL
R300
1K2
D300
4148
D304
2V4
D305
4148
L412
0uH
R411
1K 2W
R324
220
1
2
3
4
P400
CON4
H-OUT
X- RA Y
+
C300
100uF/50V
AB L
SANDCA SE
VD RB
VD RA
R350
2K2
C351
2200P
R316
1K
C350
1500P
1W
D320
4148
R351
10K
D404
5V6
D280
24V
D400
FR104
R410
47K 1/4W
+
C420
10u 160v
R286
330
R282
0
R283
270
R280
5K6
R285
470
R406
10K
R284
100K
R404
15K
R408
15K
R407
1 1/2W
R409
1 1/2W
R405
1 1/2W
R401
470
R418
1 1/2W
Q281
BC 847
Q280
BC 857
+
C431
47uF
D413
IN4001
C416
3300P
D403
FR104
R420
1.5
+
C413
470u/25V
D402
FR104
R402
22
+
C415
470u 25v
D401
FR104
R403
1
+
C408
10U 250v
T401
1
2
3
4
P403
1
9
4
7
10
6
8
3
2
HV
EH T
FO CU S
SCRE EN
T402
+
C411
100u
C410
100n
Q402
SC5885
Q401
C2235
R415
1K
R414
10K
L411
50uH
C417
7600pF
C409 390P 500V
C414
3300
D405
4004
D833
4004
R413
220
C401
1000P/500V
C404
1000P
C412
390p/500V
C403
390P/500V
C334
2n2
C421
0.39u/250v
C422
5600p/63V
C407
2n2
D601
D281
4148
To CRT
35V
25V
C342
0.22u
R450
68K
Q450
IRF630
C450
10n
D450
5V6
50V
R451
3.9
L450
600UH
C418
22n
D421
RS3FS
D422
FR104
JP401
500V
1.6KV
C451
4.7uF
C405
100n
E-W
400V
1.6KV
C419
2200
1.6KV
+
C360
100uF/35V
160V
1W
!
!
!
1/4W
1/2W
1W
2W
1/2W
2W
!
-14V
+14V
13
13
0,8
-11,5
-14V
+14V
-14V
+14v
112V
33V
9V
+14V
+14V
112V
-13
0,2
0,8
2,5
19
-0,1 -0,1
-13
+13
0,4
10,4
109
210
SCANNING / DEFLECTION
Vertical Deflection (pin 1 P400 )
Ch1 Pk-Pk = 50V
Ch1 20V Period 20ms
M 10ms
-10V
0
1
SCANNING / DEFLECTION
Vertical Deflection (PIN 2 P400 )
Ch1 Pk-Pk = 2,4V
Ch1 1V Period 20,16ms
M 10ms
1
SCANNING / DEFLECTION
Horizontal Deflection (pin 3 P400 )
Ch1 Pk-Pk = 108V
60V
0
Ch1 50V Period 15,68µs
M 20µs
1
SCANNING / DEFLECTION
Horizontal Deflection (PIN 4 P400 )
Ch1 Pk-Pk = 1040V
Ch1 500V Period 64µs
M 40µs
1
SCANNING / DEFLECTION
PIN 1 Of IC300 (Input)
Ch1 Pk-Pk = 1,8V
Ch1 1V Period 200µs
M 20ms
1

Related product manuals