EasyManua.ls Logo

THOMSON ETC009 - Page 15

THOMSON ETC009
42 pages
Print Icon
To Next Page IconTo Next Page
To Next Page IconTo Next Page
To Previous Page IconTo Previous Page
To Previous Page IconTo Previous Page
Loading...
ETC009 - ETC010
First issue 01 / 06
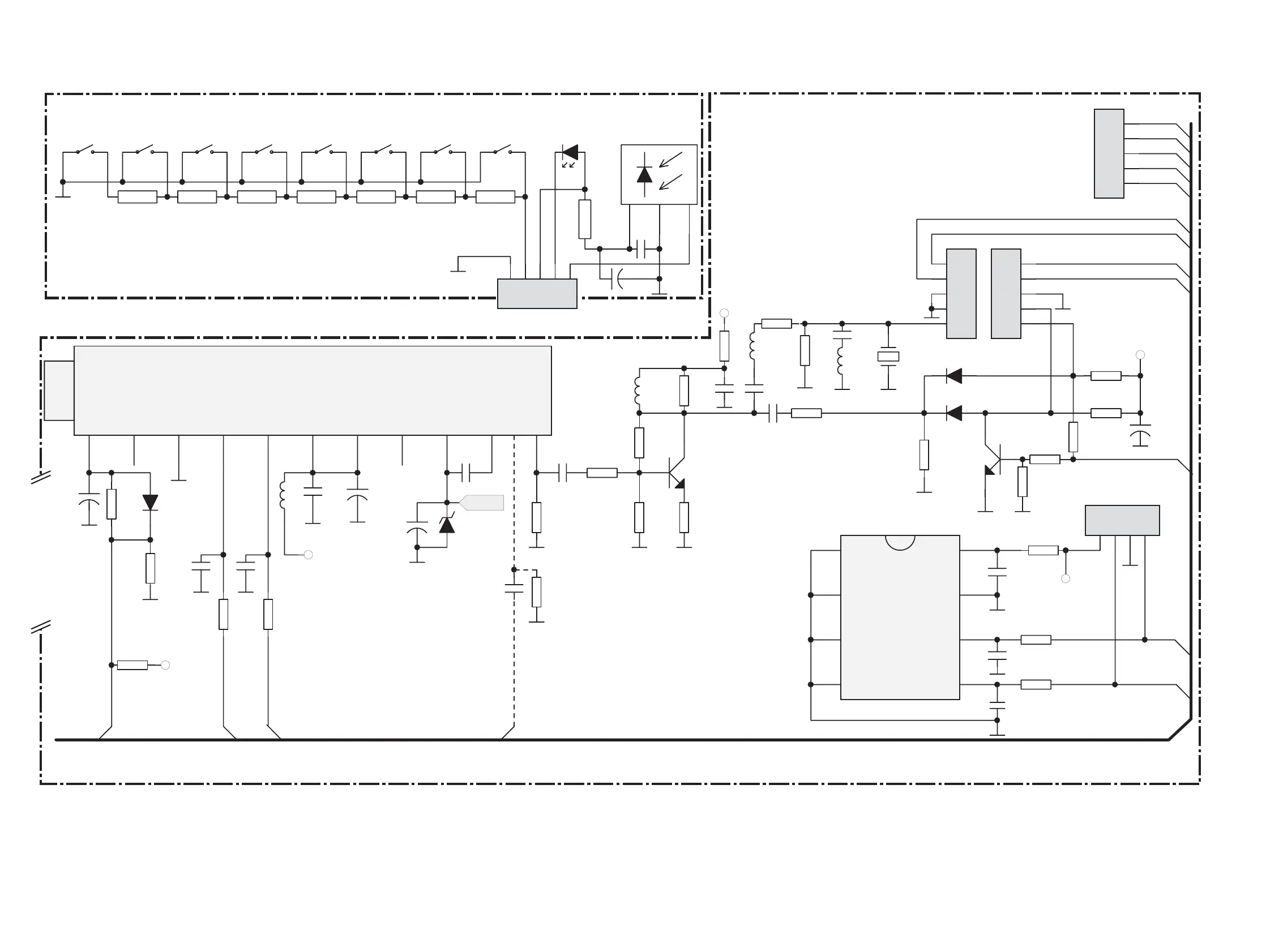
MAIN SCHEMATIC DIAGRAM - SCHEMA DE LA PLATINE PRINCIPALE - SCHALTBILD HAUPTPLATINE - SCHEMA DELLA PIASTRA PRINCIPALE- ESQUEMA DE LA PLATINA PRINCIPAL
( MAIN BOARD 4/4) / ETC009
P001(MAIN)=>P001(KDB)
P001(KDB)=>P001(MAIN)
Z102=> Z101
P003
IR001
K008
A. SEARCH
K007
TV /AV
K006
ME NU
K005
VO L-
K004
VO L+
R007
220
R006
300
R005
390
R004
470
R003
680
K003
P-
D001
K002
P+
R002
1K
R008
47
+
C001
47u/16V
TU 100
UV 1336
+
C100
10uF
+
C103
100uF
L101
10uH
D102
BYV 79C33
R114
56
+
C105
47uF
Q101
C3779
Q102
BC 847
L102
1uH
AGC
SCL
SDA
SYS
1
2
3
4
D100
IN4148
5
IR
LED
+5VSTB
KEY
GND
C101
100P
C104
100P
IF2
P001
P001
Z102
K3953D
Z101
K9453D
D104
1S110
D105
1S110
+
C111
10uF/16V
C112
10n
C106
10n
C107
10n
C108
10n
C109
10n
C110
10n
R001
1K5
K001
Power
C002
10n
C102
10n
R125
100k
R119
6K8
R126
47K
R128
220
R120
6K8
R121
6K8
R117
150
R118
22
R
115
33
R116
1K
R111
470
R113
100
R112
330
16V
10V
50V
IC001
24C16
C005
56p
P003
SDA
SCL
C003
56P
C004
10n
R009
22
R011
22
R010
22
R124
82
R127
33
R129
2k2
L103
220nH
L104
1uH
C113
1n
Z100
40.4MHz
R101
10k
R100
68k
R103
39k
R104
100
R109
100
1
2
3
AGC
1
VT
2
Hi/n.c.
3
Mi/BS1(SCL )
4
Lo/BS2(SDA)
5
V+
6
i.c.(V+)
7
i.c.
8
i.c.(+33V)
9
IFGND
10
IF
11
1
2
3
4
5
1
2
3
4
5
1
2
3
4
5
1
2
3
4
5
WP
1
n.c.
2
A2
3
Vss
4
Vd d
8
PTC
7
SCL
6
SDA
5
1
2
3
4
4,9
+5V
+5V
+8v
+5v
33V
5VSTB

Related product manuals