EasyManua.ls Logo

Topview A2281Wd+ - Power Board

Topview A2281Wd+
54 pages
Print Icon
To Next Page IconTo Next Page
To Next Page IconTo Next Page
To Previous Page IconTo Previous Page
To Previous Page IconTo Previous Page
Loading...
22” LCD Color Monitor Topview A2281Wd+
25
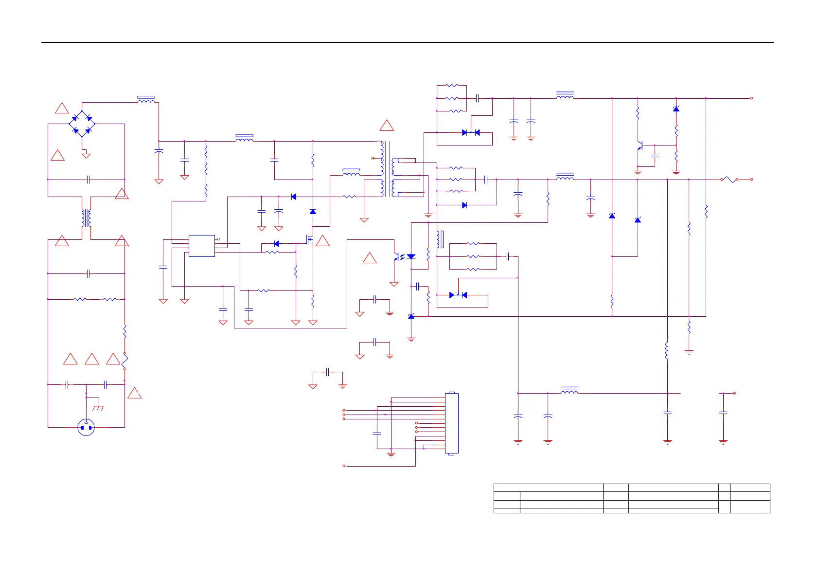
6.2 Power Board
715G2824 2
+
C915
470uF/16V
DIM
ZD922
RLZ5.6B
1 2
R942
1K 1/10W 1%
ON/OFF
R906
300K OHM 1/4W
R951 100 OHM 1/4W
C940
NC
-
+
BD901B
GBU408
2
1
3
4
R905
300K OHM 1/4W
NR901
NTCR
VOL
!
+16V
R925
1K 1/8W
R940
NC
+
C918
680uF25V
C921
NC
C932
0.001uF
!
CN902
CONN
1
2
3
4
5
6
7
8
9
10
11
12
13
R910
10R 1/4W
C902
1000PF/250VAC
+5V
R903
100K OHM 2W
R919100 OHM 1/4W
!
C912
0.001uF
L905
L
L901
30.0mH
1
4
2
3
T901
POWER X'FMR
1
3
4
5
6
7
8
9
10
11
12
C900
2200pF 250V
R950 100 OHM 1/4W
+5V1
F901
FUSE
+5V1
2
Custom
34Friday , January 16, 2009
715G2824-2
ODM MODEL
01.POWER
OEM MODEL Size
Rev
Date
Sheet
of
TPV MODEL
PCB NAME
称爹
T P V ( Top Victory Electronics Co . , Ltd. )
Key Component
C907
0.1uF
C924
0.1uF
!
R927
2.43K OHM 1% 1/10W
FB904
BEAD
1 2
R912
220 OHM 1/4W
!
R961 100 OHM 1/4W
C931
0.1uF
R914
0.43 OHM +-5% 2WS
R943
470R 1/8W
!
Q903
PMBS3904
BOM
要变更
R924
150R 1/8W 5%
FB901
BEAD
12
L906
jump
C904
NC
+
C939
1000uF/25V
R918100 OHM 1/4W
R949 100 OHM 1/4W
c938
NC
Q901
STP9NK65ZFP
R946
150OHM2W
R930
2.43K OHM 1% 1/10W
+
C934
1000uF/25V
R939
1K 1/8W
!
D900
PR1007R
!
+
C916
1000uF/25V
R938
10K 1/8W
FB903
BEAD
1 2
ZD902
RLZ18B
R915
0.047uF/25V
D903
LL4148
IC904
AZ431AZ-AE1
L903
L
R962 100 OHM 1/4W
FB902 80OHM
1 2
R920100 OHM 1/4W
C935
0.001uF
!
F903
JUMPER
C906
1500pF2KV
C920
1000pF 250V
1500P/2KV
C930
0.1uF
IC903
PC123X2Y FZOF
12
43
C929
0.001uF
+5V
+
C908
22uF/50V
IC901
LD7552DPS
1
2
3
4 5
6
7
8
GND
COMP
VCC
RT NC
CS
VCC
OUT
R904
300K OHM 1/4W
R926
1K 1/10W 1%
C909
470pF/25V
R901
1M 1/4W
!
!
C928
1000pF
D908
FCQ10U06
1
2
3
D907
31DQ06FC3
L904
L
ZD921
RLZ22B
1 2
D906
FCH10U 15
1
2
3
R935 100 OHM 1/4W
C903
0.47uF/275V
+
C905
120uF/450V
R909
5.1 OHM 1/4W
+
C917
680uF25V
MU TE
C901
1000PF/250VAC
R902
1M 1/4W
PID
D901
FR103
!
CN901
SOCKET
12
3