EasyManua.ls Logo

Toro 70171 - Wiring Diagram

Toro 70171
52 pages
Print Icon
To Next Page IconTo Next Page
To Next Page IconTo Next Page
To Previous Page IconTo Previous Page
To Previous Page IconTo Previous Page
Loading...
Maintenance
43
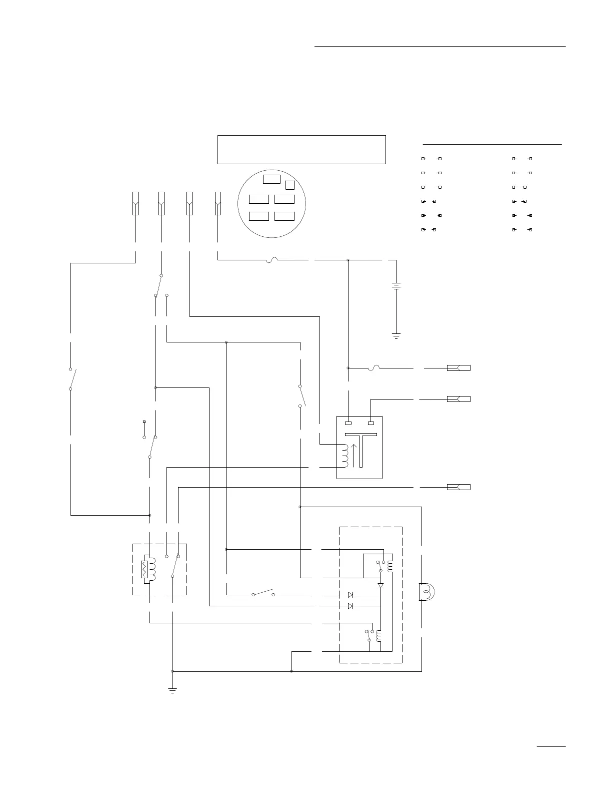
Wiring Diagram
MOMENTARY
KEY SWITCH
SWITCH OPENS
IN REVERSE
SHOWN IN
NEUTRAL
1
32
GND
CLOSED WHEN OPERATOR
IS IN THE SEAT
SEAT
S5
VIO
GY
BN BK
Y GN W
Y
T
Y
Y
2
3
5
4
1
K1
(KILL RELAY)
S6
(REVERSE)
(NEUTRAL SW)
S1
(OVER RIDE)
S7
32
SHOWN WITH
PTO DISENGAGED
1
7.5A
F2
B
Y
A
KEY SW
X
S
B
I SA I
PK RBU OR
GYT
GY
PK
S2
(PTO)
(IGNITION)
S4
KEY SWITCH PN 88-9830
OFF NO CONNECTION
ON B I A AND X Y
START B I S
12/32-SCH.
BATTERY
GND
7.5A
F1
ALTERNATOR
R R
BU
WIRE COLOR CODES
BROWN
BLUE
GREY
WHITE
VIOLET
RED
YELLOW
TAN
GREEN
ORANGE
BLACK
PINK
R
VIO
W
GY
BU
BN
OR
GN
T
Y
PK
BK
MAGNETO
STARTER
SOLINOID
NMIR MODULE
5
1
3
4
6
2
R
R
BK
BN
T
GN
VIO
GY
VIO
GN
OR
W
BK
(OVER RIDE)
LAMP

Related product manuals