EasyManua.ls Logo

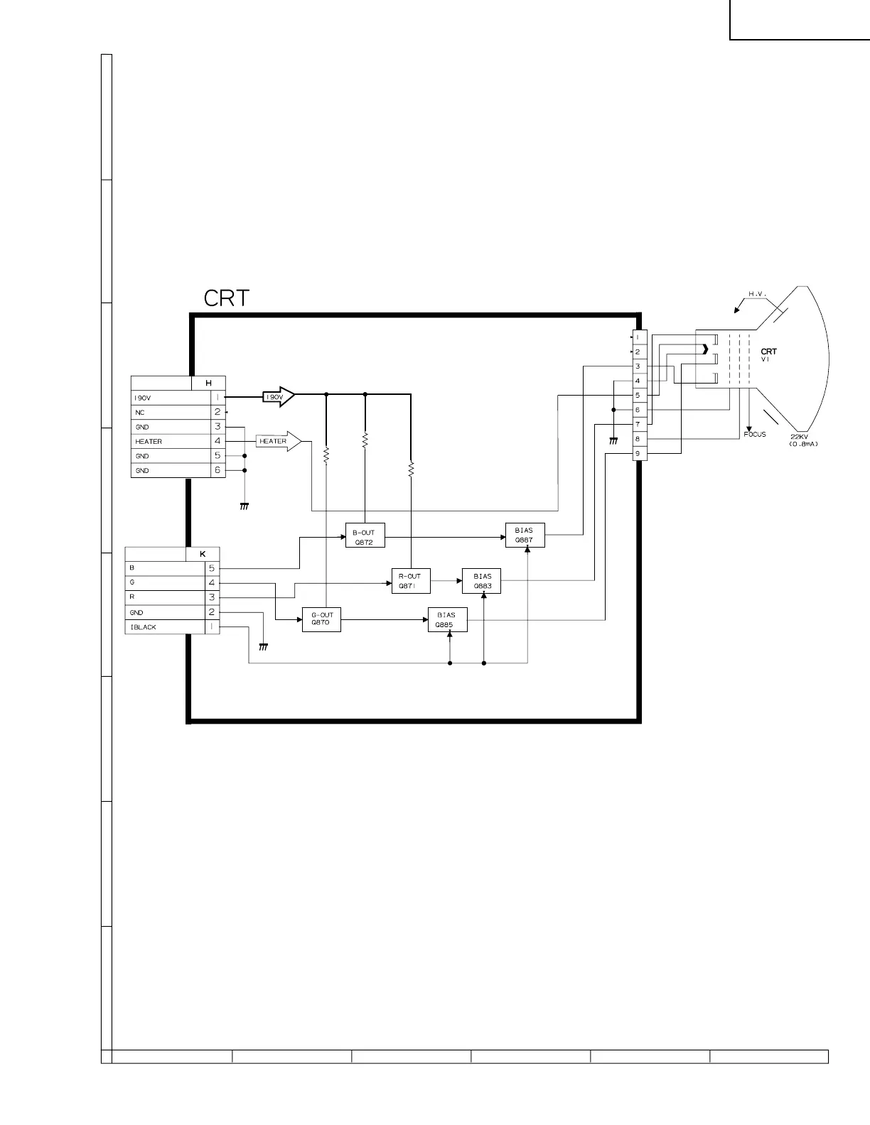
Toshiba 20AR21 - Block Diagram

Toshiba 20AR21
36 pages
Print Icon
To Next Page IconTo Next Page
To Next Page IconTo Next Page
To Previous Page IconTo Previous Page
To Previous Page IconTo Previous Page
Loading...
15
654321
A
B
C
D
E
F
G
H
20AR21
20AR31
BLOCK DIAGRAM-1

Related product manuals