EasyManua.ls Logo

Toshiba RAS-13YAH-E - 9-3-5. Outdoor Fan Operation Failure

Toshiba RAS-13YAH-E
67 pages
Print Icon
To Next Page IconTo Next Page
To Next Page IconTo Next Page
To Previous Page IconTo Previous Page
To Previous Page IconTo Previous Page
Loading...
48
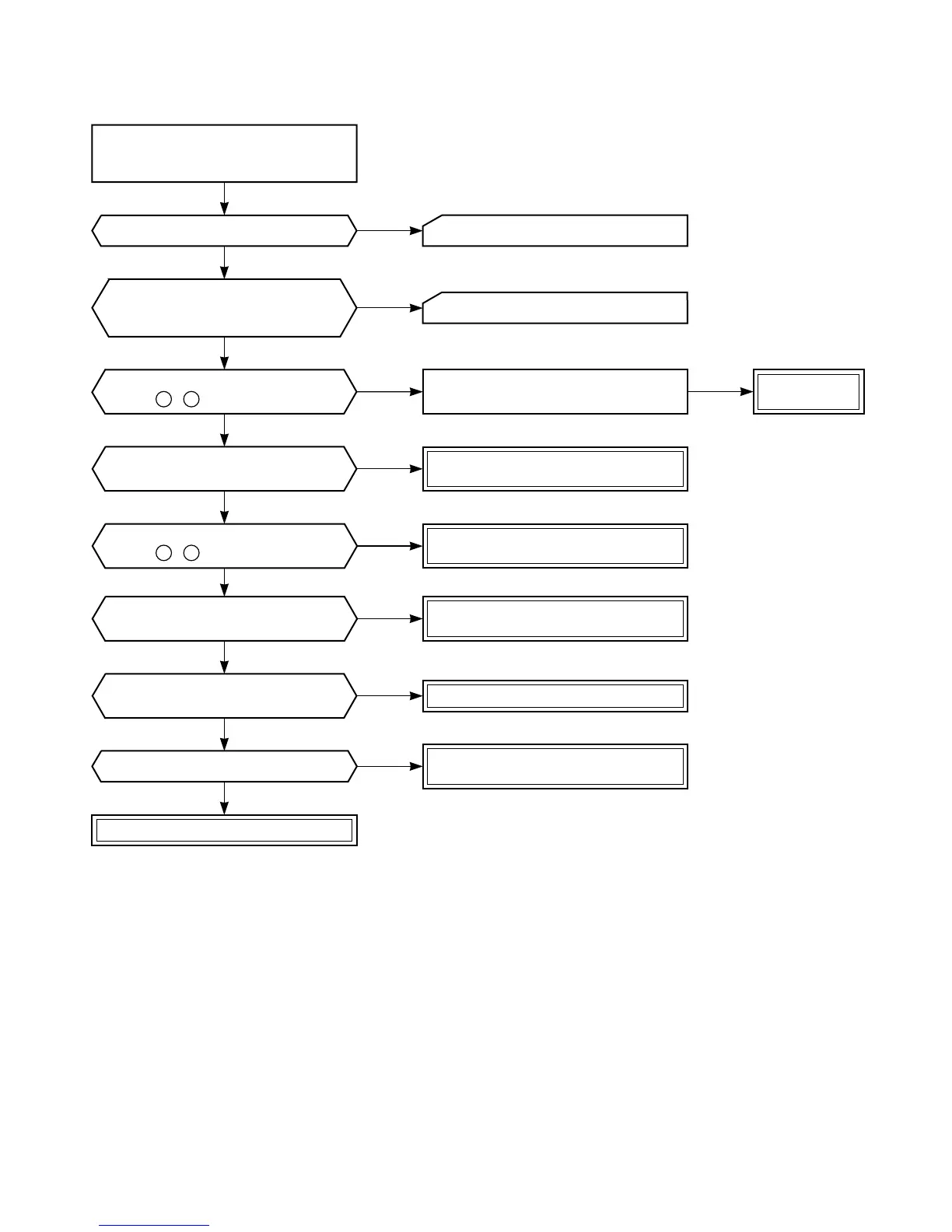
9-3-5. Only Outdoor Fan does not Operate
Shut off the power supply
from AC outlet once and
turn it on after 5 seconds.
Does the OPERATION lamp blink?
Does the power turn on by
pushing the [START/STOP] button
of the remote control?
Is cable connection between indoor
and outdoor units correct?
Replace the
P.C. board.
See Power can not be turned on.
NO
NO
NO
NO
YES
YES
YES
YES
Is the outdoor fan motor winding normal?
(Check the winding resistance)
Is the capacitor for compressor normal?
Outdoor fan motor is defective.
Cables between indoor and
outdoor units are defective.
Outdoor fan motor is defective.
Correct cabling between indoor
and outdoor units.
NO
NO
NO
NO
YES
YES
YES
YES
Are all the cords for outdoor
fan motor normal?
Correct the wire or
replace the defective cords.
Capacitor for outdoor
fan motor is defective.
See Power can not be turned on.
Relays (RY02, RY03)
or IC31 or IC30 is failure.
Is the voltage across the indoor terminal
( 2 - 4 ) AC 220240V?
Is the voltage across the terminal
( 2 - 4 ) AC 220240V?

Table of Contents

Related product manuals