EasyManua.ls Logo

Trane Technologies CVHE - Page 56

Default Icon
95 pages
Print Icon
To Next Page IconTo Next Page
To Next Page IconTo Next Page
To Previous Page IconTo Previous Page
To Previous Page IconTo Previous Page
Loading...
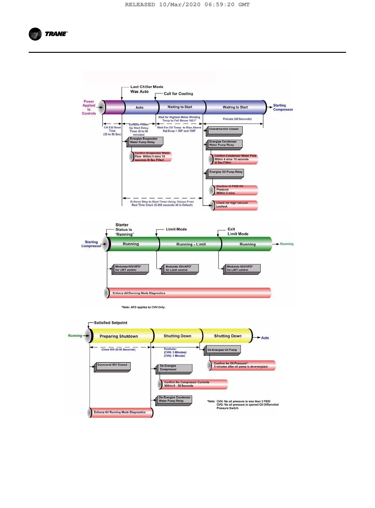
Figure 29. Sequence of operation: power up to starting
Figure 30. Sequence of operation: running
Figure 31. Sequence of operation: satised setpoint
If the STOP key is pressed on the operator interface, the chiller will follow the same stop sequence as above except
the chilled water pump relay will also open and stop the chilled water pump after the chilled water pump delay timer
has timed out after compressor shut down. If the “Immediate Stop” is initiated, a panic stop occurs which follows
the same stop sequence as pressing the STOP key once except the inlet guide vanes are not sequence closed and the
compressor motor is immediately turned off.
Figure 32. Sequence of operation: normal shutdown to stopped and run inhibit
56 TCVHE-SVX04D-EN
Start-up and Shut Down
RELEASED 10/Mar/2020 06:59:20 GMT

Table of Contents

Related product manuals