EasyManua.ls Logo

Trane RTHD - Page 13

Trane RTHD
74 pages
Print Icon
To Next Page IconTo Next Page
To Next Page IconTo Next Page
To Previous Page IconTo Previous Page
To Previous Page IconTo Previous Page
Loading...
RLC-SVB05A-EN 13
IPC Overview and Troubleshooting
NO
YES
Reset diagnostics
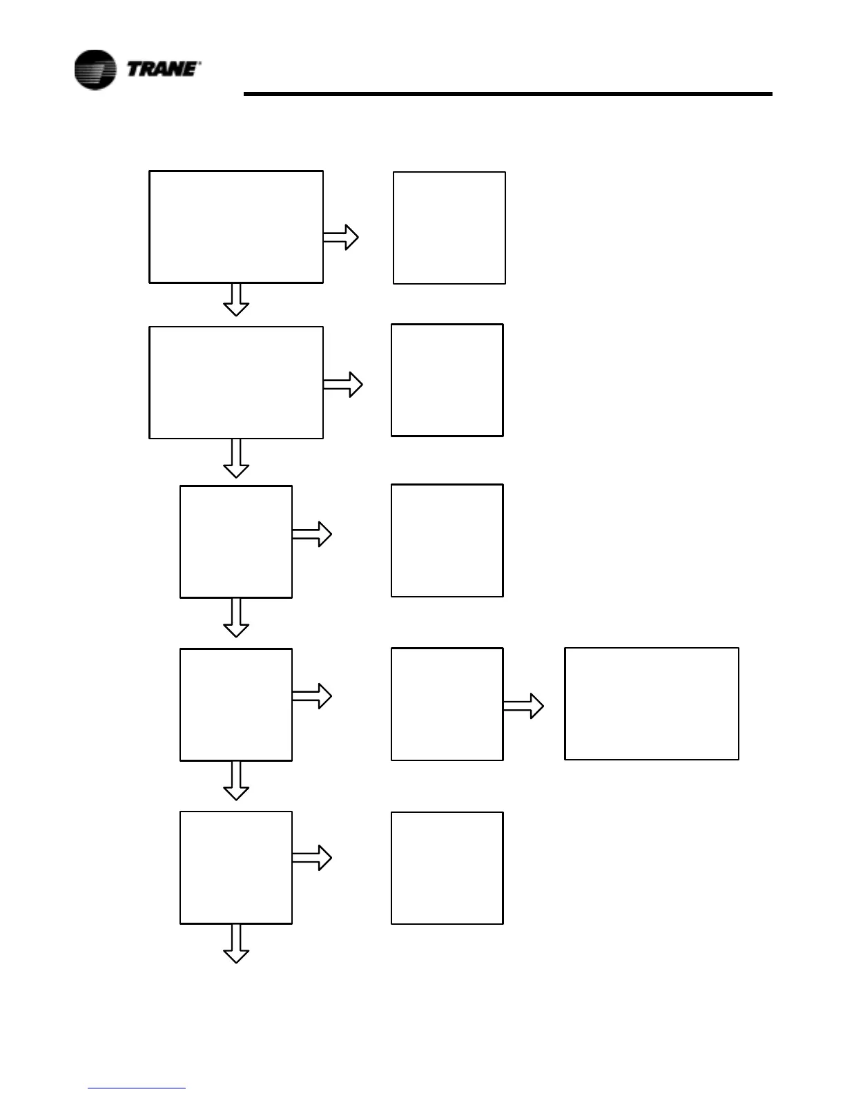
There is no Power
at the LLID.
Replace LLID
YES
NO
YES
NO
YES
NO
Does the light stay
on when the magnet
is removed?
Can you turn all the
LEDs on with a
south pole magnet?
Try to bind the
device(s). Did they
bind?
Problem could be with the LLID
bus, a connector or the LLID. If
only one LLID is not functioning
suspect the LLID or the
connector. If problem is with
multiple LLID suspect a problem
with the LLID bus or a connector
Chiller has multiple loss of
communication diagnostics.
Using TechView go into binding
view. Are there devices that are
not verified?
Refer to Section 3-
Power supply
checkout .
NO
YES
Reset diagnostics
Check for 24 VAC at J2-1 and
J2-2 on the power supply.
Check for 24 VDC at J1, J3, J4,
and J11 between pins 1 and 2.
Is the voltage within 22.8 to 25.2
VDC?

Table of Contents

Other manuals for Trane RTHD

Related product manuals