EasyManua.ls Logo

Unical DUA plus - Electrical Wiring and Configuration; Electrical Wiring Diagram

Unical DUA plus
32 pages
Print Icon
To Next Page IconTo Next Page
To Next Page IconTo Next Page
To Previous Page IconTo Previous Page
To Previous Page IconTo Previous Page
Loading...
20
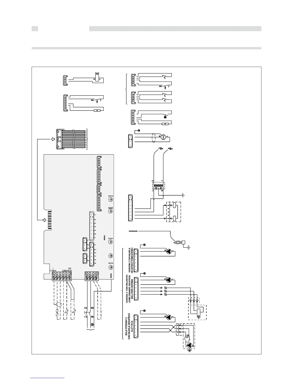
Installation info
KEY
A1...A8 = Connectors
ROD = Connector of the ionisation on
the ignition PCB
Y1 = Connector TA - Outer sensor
Y2 = Connector for supply 230 V-50
Hz
DK = Pressure switch against lack of
water
E. RIV. = Ionisation probe
E. ACC.1= Ignition electrode 1
E. ACC.2= Ignition electrode 2
FL = DHW flow switch
MD = Modulating coil
MVD = Three way valve actuator
(only for E version)
P = Circulating pump
PV = Fan pressure switch
(only for TFS version)
SE = Outer sensor (option)
SR = Heating temperature sensor
SS = D.H.W. temperature sensor
TA 1 = Modulanting digital programmer
(option)
TA 2 = Room thermostat (option)
TF =
Smoke antispillage thermostat
TL = Safety thermostat
V = Fan (only for TFS version)
VG = Gas valve
fig. 21
DISPLAY PCB
A8
65 43 2 1
65432 1
YEL /GREEN
BLUE
GREEN
WHITE
RED
BROWN
P
DH W
CH
MVD
YEL/GREEN
BLUE
BROWN
PR
3
E. RIV.
WHITE
ROD
A6
V2V1
VG
hone
y
well
BROWN
BROWN
BLUE
BLUE
SICUREZZA
MODULAZIONE
RED
E. ACC. 1
YEL/GREEN
ALIMENTAZ.
TRASFORMATORE
ACCENSIONE
A9
BROWN
V
BLUE
YEL/GREEN
65 43 2 1
7
32 1
SR
GREEN
BROWN
WHITE
BLUE
8765 4321
A3
4321
A1
7654321
5432 1
A4
A2
SOLO VER. C
WHITE
WHITE
WHITE
WHITE
WHITE
WHITE
BLUE
BLUE
BLUE
BROWN
BROWN
RED
RED
GREEN
VERSIONE
TN
VERSIONE
TFS
54321
DK
SS FL TF
TL
PV TL
MD
RED
E. ACC. 2
65 432 1
GREE
WHITE
RED
BROWN
BLUE
YEL/GREEN
PR
RED
WHITE
GREEN
DHW
CH
6
3
2
MVD
(HONEYWELL)
MVD
BROWN
SE
TA 1
BLACK
BLUE
YEL/GREEN
L1
N
L1
N
ALIMENTATION
230 V - 50 Hz
IG
54321
GND1
GND2
GND4
ROD
N
Y2
GND5
L1
EXT
SENSOR
Y1
A8
765432143217654
8
321
2 1
21
A6
A9
A3 A1 A2 A4
TA 2
EVZ
2.3 - ELECTRICAL WIRING
2.3.1 - ACTUAL CONNECTION DIAGRAM

Related product manuals