EasyManua.ls Logo

Vacon CXS - Page 65

Vacon CXS
70 pages
Print Icon
To Next Page IconTo Next Page
To Next Page IconTo Next Page
To Previous Page IconTo Previous Page
To Previous Page IconTo Previous Page
Loading...
Vacon Plc Phone: +358-201 2121 Fax:+358-201 212 205
Service: +358-40-8371 150 E-mail: vacon@vacon.com
E-mail: application.team@vacon.com
Vacon Page 65
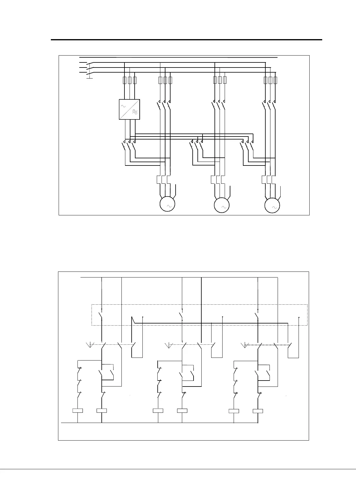
Pump control with autochange
Figure 7-7 Principal control diagram of 3-pump autochange system
Figure 7-6 Example of 3-pump autochange system, main diagram
PE
L1
L2
L3
UVW
PE
UVW
PE
M1
M2
F1
F2
F3
VACON
UVW
L1 L2 L3
Q1
K1
K2
K1.1
K2.1
M
M
3
3
UVW
PE
M2
F2
K3
K3.1
M
3
ac3maint.ds4
223
224
206
209
A
O
V
A
O
V
225
226
230 VAC
S1
K1
K1.1
K1.1
K2
K2
K1
VACON I/O-expander
K1
K2
K2
K2.1
M1/Vacon
M2/
Vacon
M2/mains
M1/mains
24 VDC
S2
K3
K3
K2.1
K1
K3
210
K3
227
228
A
O
V
S3
K3
K3.1
K3.1
K2
K2
K3
M3/Vacon
M3/mains
K3
K1
212
ac3contt.ds4

Other manuals for Vacon CXS

Related product manuals