EasyManua.ls Logo

Varian ProStar - Page 11

Default Icon
46 pages
Print Icon
To Next Page IconTo Next Page
To Next Page IconTo Next Page
To Previous Page IconTo Previous Page
To Previous Page IconTo Previous Page
Loading...
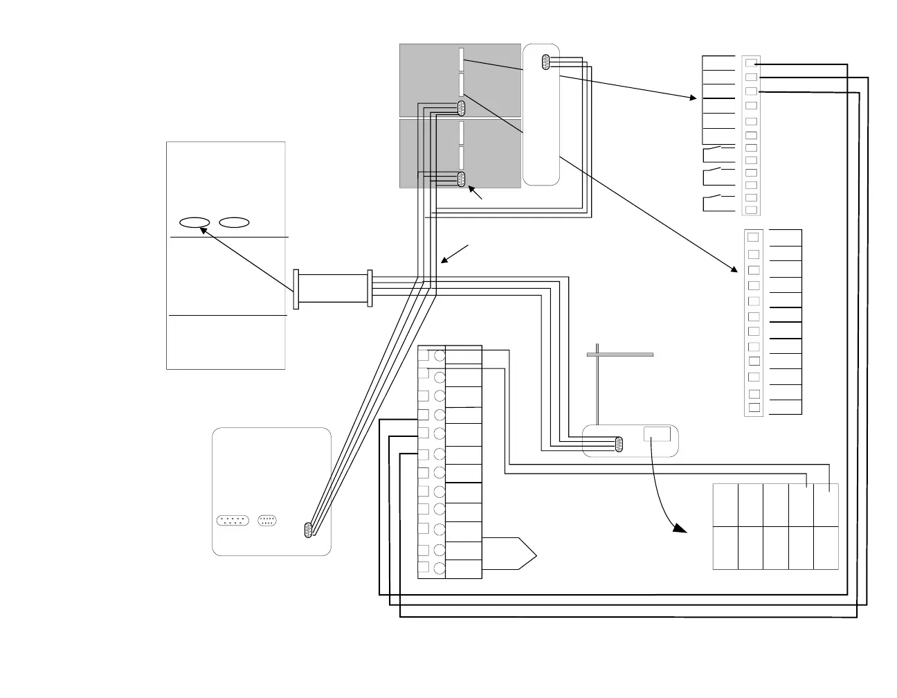
9 - Pin connectors
serial communication ribbon
Back connectors for 210/218
(internal CIM)
3
1
2
ANALOG
OUT GRD
INTGR 1
HI
INTGR 1
LOW
INTGR 1
GRD
CHASSIS
GRD
ANALOG
OUT
AUX
+5V
AUX
GND
STOP
D GRD
HOLD
D GRD
TRANSFER
D GRD
INJECT
D GRD
MARK
D GRD
REC HI
REC
LOW
REC
GRD
INT HI
INIT
LOW
INIT
GRD
EXT
WAVE HI
EXT WAVE
LOW
LAMP
ON/OFF
AUTO
ZERO
D GRD
EVENT
MARK
INJECT
ADVANCE
PEAK
A-GND
ANALOG
RACK
EVT MARK
+13VDC
GND
CHASSIS
OUTPUTS INPUTS
1 2 3 4 5
PN R007200141
ProStar 320 UV Detector
Back Plate
ProStar 701
03-935462-91
P1 cable P2 cable
ProStar 410
AutoSampler
To Contact 2 of 210/
218 back connector
ProStar 210/218 Pumps
500 CVM
R
S
4
2
2
Star WS Control of
ProStar 210/218 Pumps, with 500 CVM,
320 UV Detector, and 410 AutoSampler
comm1
comm2
CPU
connect to comm1
or comm2
11
11

Related product manuals