EasyManua.ls Logo

Varian ProStar - Page 28

Default Icon
46 pages
Print Icon
To Next Page IconTo Next Page
To Next Page IconTo Next Page
To Previous Page IconTo Previous Page
To Previous Page IconTo Previous Page
Loading...
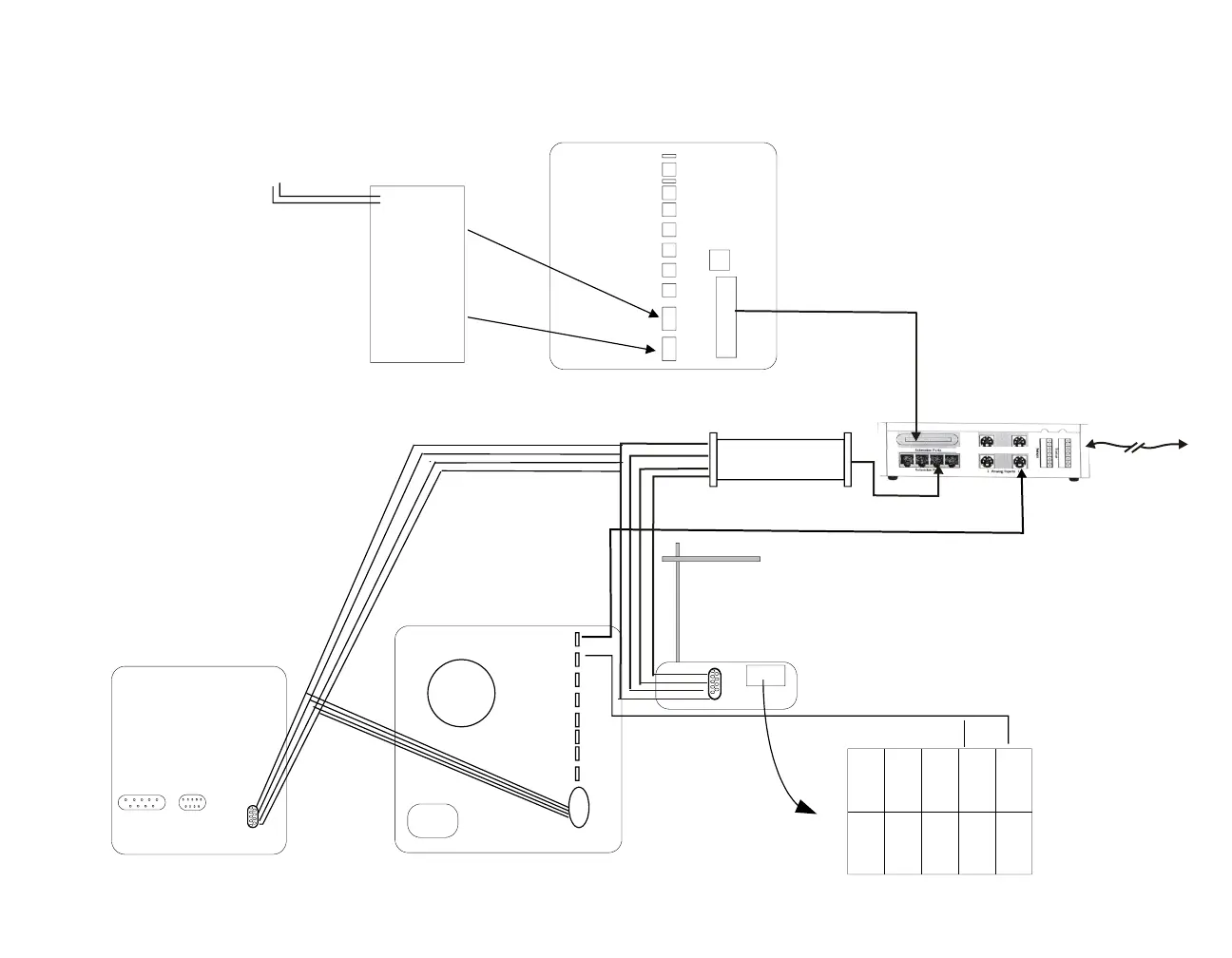
serial communication ribbon
INJECT
ADVANCE
PEAK
A-GND
ANALOG
RACK
EVT MARK
+13VDC
GND
CHASSIS
OUTPUTS INPUTS
1 2 3 4 5
ProStar 701
03-935462-91
P1 cable P2 cable
ProStar 410
AutoSampler
ProStar 363
Fluorescence Detector
1v
10
V
(switch)
1mV 10mV (switch)
Data system
output 2AUFS
Chart recorder
Output
Peak sensing relay
Device Address
Relay 1
Relay 2
Relay 3
Relay 4
J9
J10
Syn Signal
Start In -
Start In +
Ready In -
Ready In +
Fault In -
Fault In +
Gnd
Gnd
J9
Start Out -
Start Out +
Ready Out -
Ready Out +
Fault Out -
Fault Out +
Ready In enable
+5V
J10
GPIB cable
PN 81-839700-00
Position sensing
switch of Rheodyne
manual injector is
connected to Start In
ProStar 230 Pump
PROCESSOR
RECORDER
READY/BUSY OUT
ERROR OUT
START IN
AUTO ZERO OUT
LAMP OFF
MARKER IN
Serial out
Fan
Power
Analog Cable for 363 only
390793806
800 MIB
Galaxie CDS Control of ProStar 230 Pump,
363 Fluorescence Detector, 800 MIB,
and 410 AutoSampler
Network
28

Related product manuals