EasyManua.ls Logo

Varian ProStar - Page 27

Default Icon
46 pages
Print Icon
To Next Page IconTo Next Page
To Next Page IconTo Next Page
To Previous Page IconTo Previous Page
To Previous Page IconTo Previous Page
Loading...
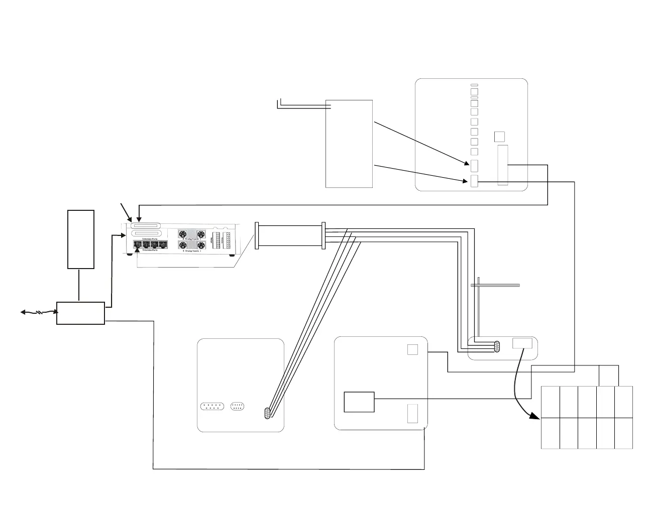
serial communication ribbon
INJECT
ADVANCE
PEAK
A-GND
ANALOG
RACK
EVT MARK
+13VDC
GND
CHASSIS
OUTPUTS INPUTS
1 2 3 4 5
ProStar 701
03-935462-91
P1 cable P2 cable
ProStar 410
AutoSampler
ProStar 325/335
1v 10V (switch)
1mV 10mV (switch)
Data system
output 2AUFS
Chart recorder
Output
Peak sensing relay
Device Address
Relay 1
Relay 2
Relay 3
Relay 4
J9
J10
Syn Signal
Start In -
Start In +
Ready In -
Ready In +
Fault In -
Fault In +
Gnd
Gnd
J9
Start Out -
Start Out +
Ready Out -
Ready Out +
Fault Out -
Fault Out +
Ready In enable
+5V
J10
GPIB cable
P/N 81-839700-00
Position sensing
switch of Rheodyne
manual injector is
connected to Start In
ProStar 230 Pump
D-line
Connectors use
cable p/n
0393571701
Galaxie CDS Control through 800 MIB
of ProStar 230 Pump, 325/335 PDA Detector,
410 AutoSampler and Fraction Collector
Connect to
comm 1, 2, 3 or 4
03-907938-14
Ethernet Switch
Ethernet
Acquistion Server
(required for 335)
Network
800 MIB
GPIB Cable Extender
81-839704-00
27

Related product manuals