EasyManua.ls Logo

Varian ProStar - Page 26

Default Icon
46 pages
Print Icon
To Next Page IconTo Next Page
To Next Page IconTo Next Page
To Previous Page IconTo Previous Page
To Previous Page IconTo Previous Page
Loading...
Network
REC HI
REC
LOW
REC
GRD
INT HI
INIT
LOW
INIT
GRD
EXT
WAVE HI
EXT WAVE
LOW
LAMP
ON/OFF
AUTO
ZERO
D GRD
EVENT
MARK
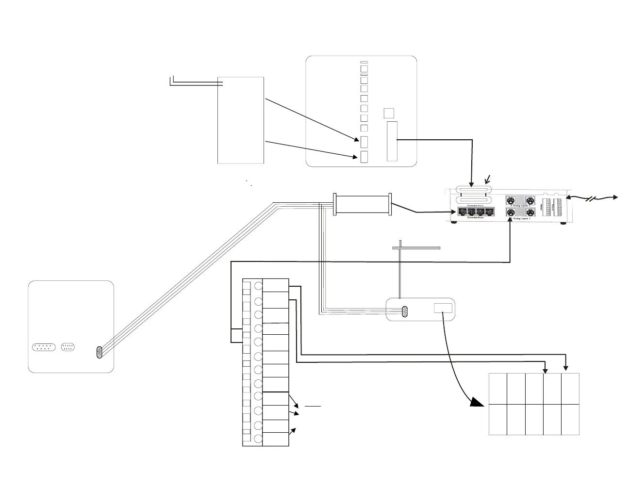
ProStar 320 UV Detector
back plate
NOTE: Lamp ON
autozero can be connected
to Relay 2 & 3 respectively
of the 230 pump using the
cable P/N 02-001594-00.
03-907938-14
ProStar 701
800 MIB
P1 cable P2 cable
ProStar 410
AutoSampler
1v 10V (switch)
1mV 10mV (switch)
Data system
output 2AUFS
Chart recorder
Output
Peak sensing relay
Device Address
Relay 1
Relay 2
Relay 3
Relay 4
J9
J10
Syn Signal
Start In -
Start In +
Ready In -
Ready In +
Fault In -
Fault In +
Gnd
Gnd
J9
Start Out -
Start Out +
Ready Out -
Ready Out +
Fault Out -
Fault Out +
Ready In enable
+5V
J10
Position sensing
switch of Rheodyne
manual injector is
connected to Start In
ProStar 230 Pump
Galaxie CDS Control through 800 MIB
of ProStar 230 Pump, 320 UV Detector, and
410 AutoSampler
serial communication ribbon
03-935462-91
Analog Cable 390793802
03-907938-14
/OFF,
INJECT
ADVANCE
PEAK
A-GND
ANALOG
RACK
EVT MARK
+13VDC
GND
CHASSIS
OUTPUTS INPUTS
1 2 3 4 5
GPIB Cable Extender
81-839704-00
26

Related product manuals