EasyManua.ls Logo

Varian ProStar - Page 36

Default Icon
46 pages
Print Icon
To Next Page IconTo Next Page
To Next Page IconTo Next Page
To Previous Page IconTo Previous Page
To Previous Page IconTo Previous Page
Loading...
INJECT
ADVANCE
PEAK
A-GND
ANALOG
RACK
EVT MARK
+13VDC
GND
CHASSIS
OUTPUTS INPUTS
12345
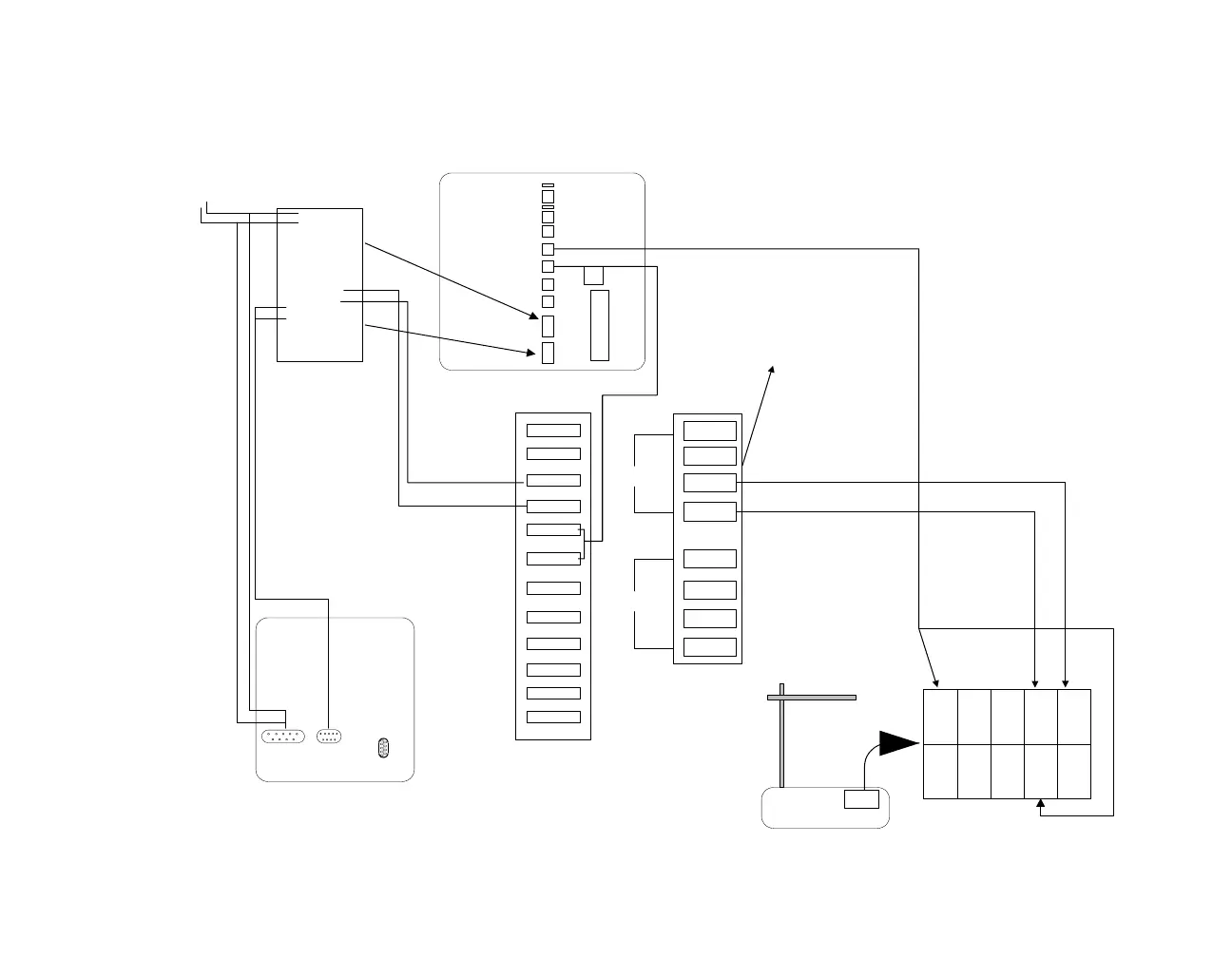
ProStar 220/230/240 Pump (Master), 345 UV and
360 Fluorescence Detectors, and 410 AutoSampler
ProStar 701
P1 cable P2 cable
ProStar 410 Autosampler
Start In -
Start In +
Ready In -
Ready In +
Fault In -
Fault In +
Gnd
Gnd
J9
Start Out -
Start Out +
Ready Out -
Ready Out +
Fault Out -
Fault Out +
Ready In enable
+5V
J10
Signal Cable
02-001954-00
Position sensing switch of
Rheodyne manual injector
is connected to Start In
ProStar 220/230/240 Pump
1v 10V (switch)
1mV
10mV (switch)
Data system
output 2AUFS
Chart recorder
Output
Peak sensing relay
Device Address
Relay 1
Relay 2
Relay 3
Relay 4
J9
J10
Syn Signal
Sync cable for
ProStar 410
AutoSampler
0393516301
Clear +ve
Black +ve
Shielded cable
R007200141
NOTE:
Please refer the
appropriate diagram for
connections to the other
AutoSamplers
STOP
GND
CH.1
CH.2
ProStar 345/360 Detector
To the appropriate
integrator
Signal Cable
02-001954-00
Shielded cable
R007200141
Detail
RUN/START
GND
GND
GND
GND
ZERO
NOT READY
N.O.
COMM
N.C.
.01 V F/S
.10 V F/S
1.0 V F/S
ANALOG
GND
.01 V F/S
.10 V F/S
1.0 V F/S
ANALOG
GND
36

Related product manuals