EasyManua.ls Logo

Varian ProStar - Page 35

Default Icon
46 pages
Print Icon
To Next Page IconTo Next Page
To Next Page IconTo Next Page
To Previous Page IconTo Previous Page
To Previous Page IconTo Previous Page
Loading...
INJECT
ADVANCE
PEAK
A-GND
ANALOG
RACK
EVT MARK
+13VDC
GND
CHASSIS
OUTPUTS INPUTS
12345
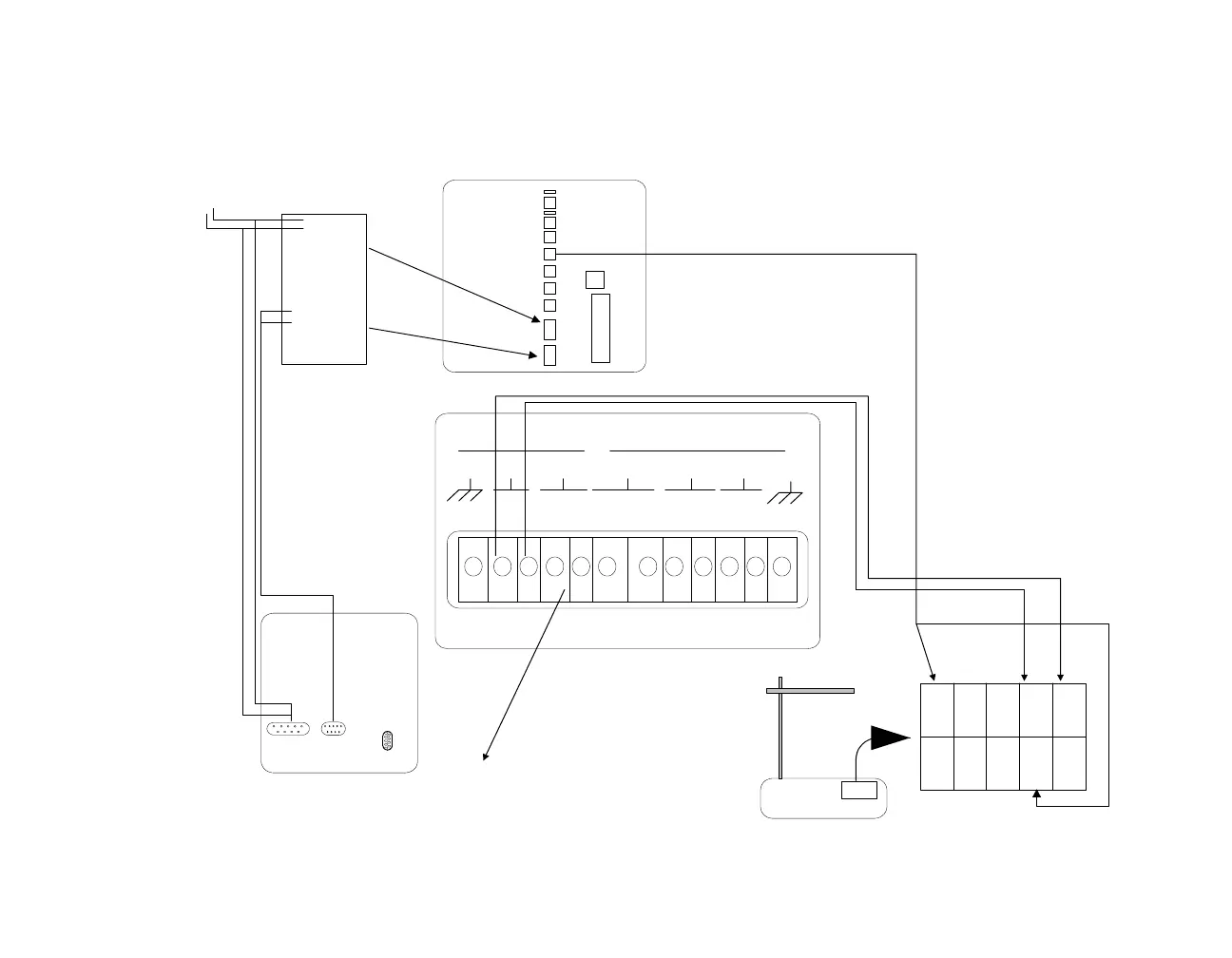
ProStar 220/230/240 Pump (Master),
340 UV Detector, and 410
AutoSampler
ProStar 701
P1 cable P2 cable
ProStar 410 AutoSampler
ProStar 340 UV-Detector
back plate
Start In -
Start In +
Ready In -
Ready In +
Fault In -
Fault In +
Gnd
Gnd
J9
Start Out -
Start Out +
Ready Out -
Ready Out +
Fault Out -
Fault Out +
Ready In enable
+5V
J10
Signal Cable
02-001954-00
Position sensing switch of
Rheodyne manual injector
is connected to Start In
ProStar 220/230/240 Pump
1v
10V
(switch)
1mV 10mV (switch)
Data system
output 2AUFS
Chart recorder
Output
Peak sensing relay
Device Address
Relay 1
Relay 2
Relay 3
Relay 4
J9
J10
Syn Signal
Sync cable for
ProStar 410
AutoSampler
0393516301
Clear +ve
Black +ve
+ - + -
+ - + -
RECORDER
INT
1AU/V
AUTO
ZERO
EVENT
OUTPUT REMOTE
12 3 4
56
+ -
To the appropriate
Integrator
Shielded cable,
R007200141
NOTE:
Please refer the
appropriate diagram for
connections to the other
AutoSamplers
Detail
35

Related product manuals