EasyManua.ls Logo

Varian ProStar - Page 43

Default Icon
46 pages
Print Icon
To Next Page IconTo Next Page
To Next Page IconTo Next Page
To Previous Page IconTo Previous Page
To Previous Page IconTo Previous Page
Loading...
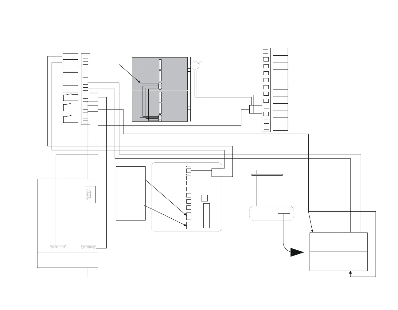
INJECT
ADVANCE
PEAK
A-GND
ANALOG
RACK
EVT MARK
+13VDC
GND
CHASSIS
OUTPUTS INPUTS
1234
5
210/215/218 Pump (Master), 310 UV
Detector, and 420/430 AutoSampler
ProStar 701
Position sensing
switch of Rheodyne
manual injector is
connected to Start In
210/215/218 Pump
Sync cable for
ProStar 420/430
AutoSampler
0393516101
Start In -
Start In +
Ready In -
Ready In +
Fault In -
Fault In +
Gnd
Gnd
J9
Start Out -
Start Out +
Ready Out -
Ready Out +
Fault Out -
Fault Out +
Ready In enable
+5V
J10
1v 10V (switch)
1mV 10mV (switch)
Data system
output 2AUFS
Chart recorder
Output
Peak sensing relay
Device Address
Relay 1
Relay 2
Relay 3
Relay 4
J9
J10
Syn Signal
ProStar 310 UV-Detector
ProStar 420/430 AutoSampler
3
1
2
ANALOG
OUT GRD
INTGR 1
HI
INTGR 1
LOW
INTGR 1
GRD
CHASSIS
GRD
ANALOG
OUT
AUX
+5V
AUX
GND
STOP
D GRD
HOLD
D GRD
TRANSFER
D GRD
INJECT
D GRD
MARK
D GRD
Shielded cable
R007200141
Extension
cable
R000815107
P4
MARKER
RELAY
P6
INPUTS
COM
PORT
Shielded cable
R007200141
Shielded cable
R007200141
Detail
43

Related product manuals