EasyManua.ls Logo

Varian ProStar - Page 5

Default Icon
46 pages
Print Icon
To Next Page IconTo Next Page
To Next Page IconTo Next Page
To Previous Page IconTo Previous Page
To Previous Page IconTo Previous Page
Loading...
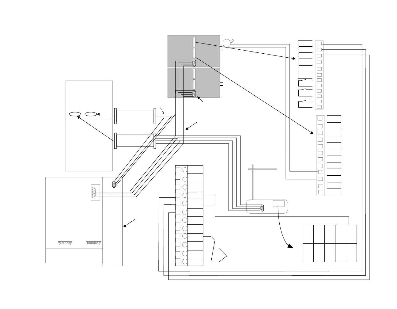
9-Pin connectors
serial communication ribbon
serial communication
ribbon
Back connectors for 210/218
(To internal CIM)
3
1
2
ANALOG
OUT GRD
INTGR 1
HI
INTGR 1
LOW
INTGR 1
GRD
CHASSIS
GRD
ANALOG
OUT
AUX
+5V
AUX
GND
STOP
D GRD
HOLD
D GRD
TRANSFER
D GRD
INJECT
D GRD
MARK
D GRD
REC HI
REC
LOW
REC
GRD
INT HI
INIT
LOW
INIT
GRD
EXT
WAVE HI
EXT WAVE
LOW
LAMP
ON/OFF
AUTO
ZERO
D GRD
EVENT
MARK
INJECT
ADVANCE
PEAK
A-GND
ANALOG
RACK
EVT MARK
+13VDC
GND
CHASSIS
OUTPUTS INPUTS
1 2 3 4 5
7725i
PN R007200141
ProStar 320 UV
Detector Back Plate
ProStar 701
comm1
comm2
03-935462-91
CPU
ProStar 430 AutoSampler
510 Mistral
Oven
To Contact 1 of 210/218
back connector
To Contact 2 of 210/218
back connector
ProStar 210/218
Pumps
connected to
comm1 or
comm2
P4
MARKER
RELAY
P6
INPUTS
COM
PORT
Star WS Control of
ProStar 210/218 Pumps,
320 UV Detector, and 430 AutoSampler
with a 510 Mistral Oven
5

Related product manuals