EasyManua.ls Logo

Varian ProStar - Page 6

Default Icon
46 pages
Print Icon
To Next Page IconTo Next Page
To Next Page IconTo Next Page
To Previous Page IconTo Previous Page
To Previous Page IconTo Previous Page
Loading...
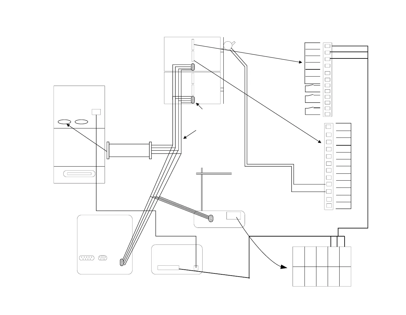
9-Pin connectors
serial communication ribbon
Back connectors for 210/218
(To internal CIM)
3
1
2
ANALOG
OUT GRD
INTGR 1
HI
INTGR 1
LOW
INTGR 1
GRD
CHASSIS
GRD
ANALOG
OUT
AUX
+5V
AUX
GND
STOP
D GRD
HOLD
D GRD
TRANSFER
D GRD
INJECT
D GRD
MARK
D GRD
7725i
comm1
comm2
03-935462-91
CPU
P1 cable P2 cable
ProStar 410 AutoSampler
ProStar 325
ProStar 210/218
Pumps
GPIB Interface
INJECT
ADVANCE
PEAK
A-GND
ANALOG
RACK
EVT MARK
+13VDC
GND
CHASSIS
OUTPUTS INPUTS
1 2 3 4
5
ProStar 701
Ethernet
Cable
Analog Cable 110744200
Channel A or B
R007200141
Star WS Control of
ProStar 210/218 Pumps,
325 UV Detector, 701 Fraction Collector
and 410 AutoSampler
6

Related product manuals