EasyManua.ls Logo

Vatech Green X18 - Appendix; Installing the Warning Lamp and Door Interlock Switch

Vatech Green X18
164 pages
Print Icon
To Next Page IconTo Next Page
To Next Page IconTo Next Page
To Previous Page IconTo Previous Page
To Previous Page IconTo Previous Page
Loading...
Appendix
Green X / X18 (Model:PHT-75CHS) Installation Manual A-1
English
Appendix
A. Installing the Warning Lamp and Door Interlock Switch
Requirement
The warning control system shall be connected to the ERB (earth reference
bar) of the room that it is associated with.
The switching arrangements, location, height, and the number of illuminated
warning signs shall be agreed upon with the local radiation protection advisor
(RPA). (customer)
A fluorescent lamp shall not be used in the ‘X-rays on’ sign.
The customer shall be responsible for the proper installations of the warning
control system, including the lamp and door interlock switch, based on the
MEIGaN guideline. (MEIGaN: Medical Electrical Installation Guidance Notes)
Pre-installation planning is crucial to the successful installation of these
devices.
For further details, refer to the accompanying volume: Specification for
Electrical Installation.
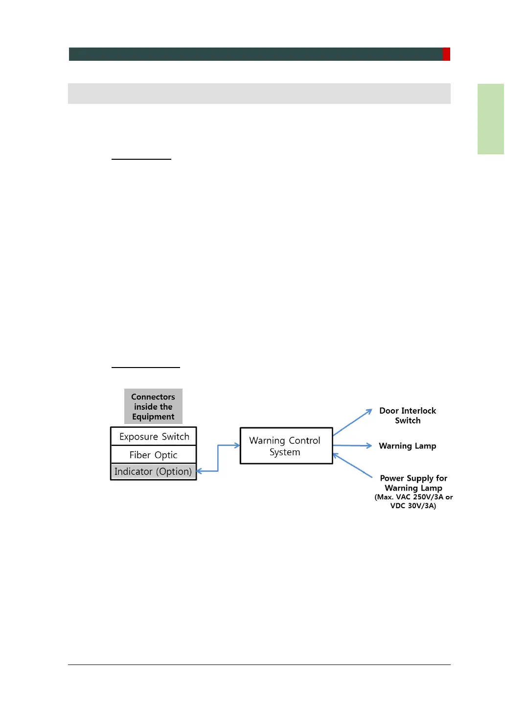
Block Diagram

Table of Contents

Related product manuals