EasyManua.ls Logo

ViewSonic VP930b-3 - Page 72

ViewSonic VP930b-3
76 pages
Print Icon
To Next Page IconTo Next Page
To Next Page IconTo Next Page
To Previous Page IconTo Previous Page
To Previous Page IconTo Previous Page
Loading...
ViewSonic Corporation Confidential - Do Not Copy VP930-3_VP930b-3
69
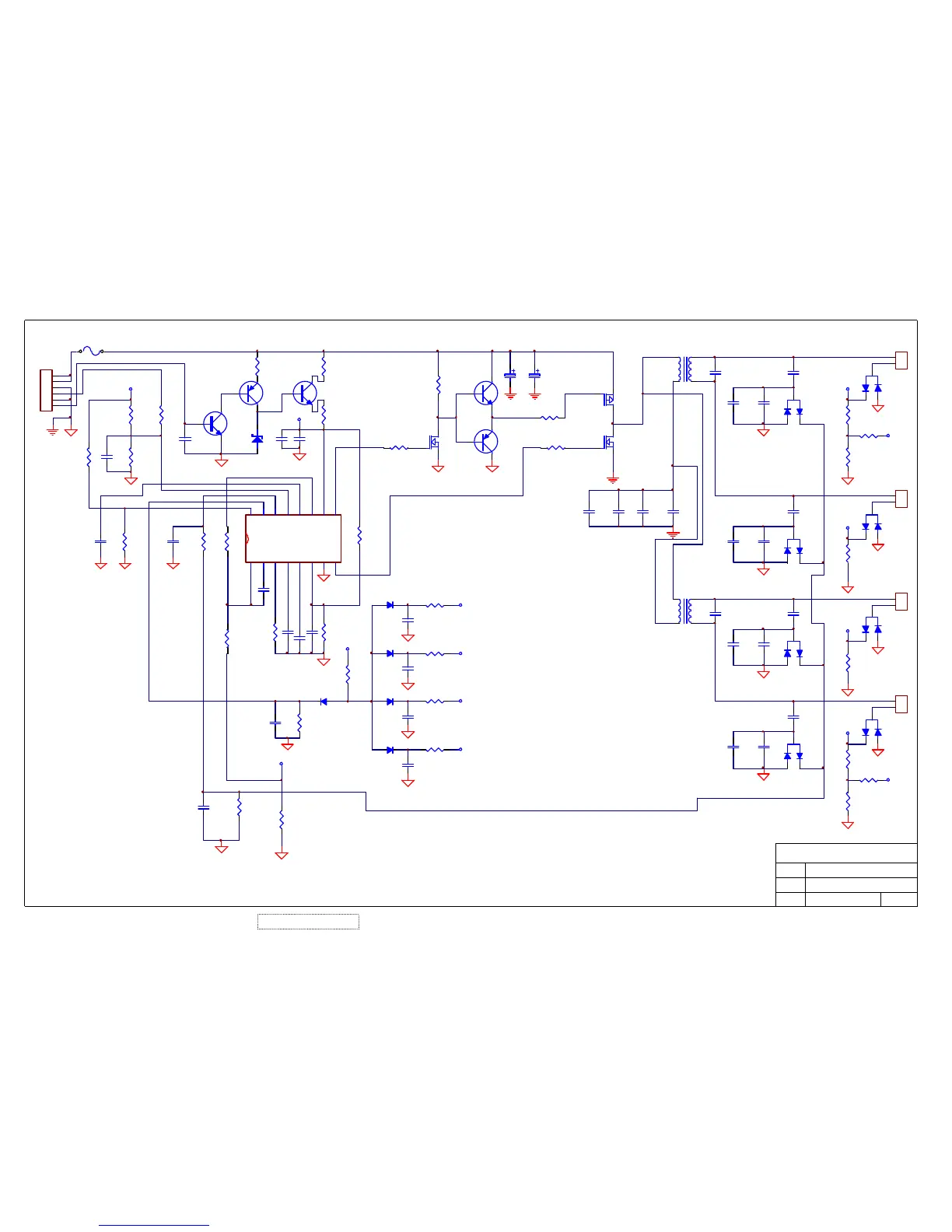
R25
NC
C7
0805 1U/16V X7R
C24
104/16V X
C23
0805 1U/16V X7R
C14
101/50V NPO
C8
0603 105/10V
C11
104/25V
R9
71.5K
R7
115K
R32
470K
R16
33K
R12
0805 10R
F1
32V/6.5A
R15
68K
R30
3K 1%
R21
15K
Q1
3904
Q2
DTC144WKA
D1
6.8B
D4
1N4148
C19
820P/25V NPO
C13
223/16V X7R
D5
1N4148
R20
68K
C31
NC
C28
474/25V
C25
222/25V
R11
0805 10R
C32
1206 4.7U/16V X
C33
1206 4.7U/16V X
C34
1206 4.7U/16V X
C35
1206 4.7U/16V X
R31
12.7K 1%
1
2
3
4
5
6
CON1
6
R10
0R
R14
NC
R22
300K 1%
C6
NC
C3DIP 10M 1/2W
R34
22K 1%
C1
470U/25V 8*12
R19
100K
T1
EEL-19 11/2000
2
5
8
9
R41
1206 1K
R8
160K
Q3
DTA143EKA
CR1
BAV99
R39
22K 1%
CR2
BAV99
C17
103/16V X7R
1
2
J2
CON2
R1
1206 1.5K
R33
680R 1%
IC1
BIT3193
R35
680R 1%
IC VCC
IC VCC
OP1
R27
15K
D6
1N4148
C27
222/25V
OP2
R28
15K
D7
1N4148
C29
222/25V
OP3
R29
15K
D8
1N4148
C30
222/25V
OP4
IC VCC
Q4
2222
Q5
2907
Q6
2N7002
Q7
45P03
Q8
40N03
C2
DIP 15P/3KV
C36
47K 1%
C10
NC
C9DIP 10M 1/2W
CR3
BAV99
CR4
BAV99
1
2
J3
CON4
R36
1.2K
C37
47K 1%
C18
NC
C16DIP 10M 1/2W
EEL-19 11/2000
8
9
CR7
BAV99
CR6
BAV99
1
2
J5
CON6
R38
680R 1%
R40
680R 1%
C15
DIP 15P/3KV
C38
47K 1%
C26
NC
C21DIP 10M 1/2W
CR5
BAV99
CR8
BAV99
1
2
J9
CON8
R37
1.2K
C39
47K
IS
IS
OP1
OP2
OP4
OP3
IS
R5
200K
R2
1206 470R
C40
0805 IU/16V X7R
R42
22
C?
1.0uF
R43
10
2
5
CON3
CON5
CON7
CON9
Model
Title
Date Rev:
ViewSonic Corporation
DC

Related product manuals