EasyManua.ls Logo

Vimar Elvox Giotto Series - Wiring Diagrams for System Setups; Multi-Residence Video Entry System Wiring

Vimar Elvox Giotto Series
44 pages
Go to English
To Next Page IconTo Next Page
To Next Page IconTo Next Page
To Previous Page IconTo Previous Page
To Previous Page IconTo Previous Page
Loading...
K
K
K
D
P
L
D
6P
T3
VIDEO
B
C
+
-
T4
A
1
2
T1
6S
5
T2
4
B
C
A
F - Art. 6922
Art. 732H
B - Art. 6009 + 6209 + 6145
Art. 6009/C + 6209 + 6145
Art. 732H
Art. 732H
Art. 732H
B - Art. 6309
Art. 6329
Art. 6309/C
Art. 6309/P
Art. 6309/CP
Art. 6349
Art. 6359
13
1
3
2
12
4
V3
M
+12
CH
M
2
E-
FP
E+
1
2
1
PRI
B2 2
1
B1
EXT+
EXT-
M
PA
X
VLED
B1
B2
S+
S-
F2
F1
SR
-L
+12V
M
M
CA
B
C
A
Art. 732H
B - Art. 6601
Art. 6611
Art. 660C
Art. 661C
Art. 6701
Art. 6711
Art. 7211
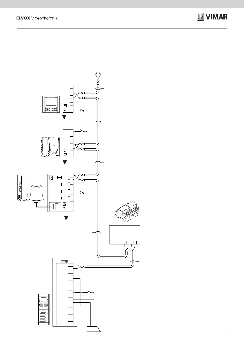
SYSTÈME DE PORTIERS VIDÉO MONO ET PLURIFAMI-
LIAL AVEC PORTIERS VIDÉO DE LA SÉRIE PETRARCA,
GIOTTO, 6600 ET UNE PLAQUE VIDÉO (RÉF. SC5416).
EIN- UND MEHRFAMILIEN-VIDEOTÜRSPRECHANLAGE
MIT VIDEOHAUSTELEFONEN DER SERIE PETRARCA,
GIOTTO, 6600 UND MIT EINER VIDEO-TÜRSTATION (NR.
SC5416).
INSTALACIÓN DE VÍDEO-PORTEROS UNIFAMILIAR Y
PLURIFAMILIAR CON VÍDEO-PORTEROS DE LAS SE
-
RIES PETRARCA, GIOTTO O 6600 Y UNA PLACA VÍDEO
(REF. SC5416).
INSTALAÇÃO DE VIDEOPORTEIRO MONO E PLURIFA
-
MILIAR COM MONITORES SÉRIE PETRARCA, GIOTTO,
6600 E UMA BOTONEIRA DE VÍDEO (REFª. SC5416).
*
*
*
B - VIDEOCITOFONO
D - TARGA ESTERNA VIDEO
F - ALIMENTATORE Art. 6922
G - ALIMENTATORE SUPPLEMENTARE Art.
6923
K - PULSANTE CHIAMATA FUORIPORTA
L - SERRATURA ELETTRICA 12Vcc
P - COMANDO APRIPORTA
B - MONITOR
D - VIDEO ENTRANCE PANEL
F - POWER SUPPLY Type 6922
G - SUPPLEMENTARY POWER SUPPLY Type
6923
K - PUSH-BUTTON FOR OUTDOOR CALL
L - 12V ELECTRIC LOCK
P - LOCK RELEASE CONTROL
B - MONITEUR
D - PLAQUE DUE RUE VIDÉO
F - ALIMENTATION ART. 6922
G - ALIMENTATEUR SUPPLÉMENTAIRE ART.
6923
K - POUSSOIR POUR APPEL PORTE PALIÈRE
L - GÂCHE ÉLECTRIQUE 12V ~
P - COMMANDE OUVRE PORTE
B - MONITOR
D - VIDEO-KLINGELTABLEAU
F - NETZGERÄT ART. 6922
G - ZUSÄTZNETZGERÄT ART. 6923
K - ETAGENRUFTASTE
L - ELEKTRISCHER TÜRÖFFNER 12V ~
P - TÜRÖFFNUNGSSTEUERUNG
B - MONITOR
D - PLACA AUDIO
F - ALIMENTADOR ART. 6922
G - ALIMENTADOR ADICIONAL ART. 6923
K - PULSADOR LLAMADA PUERTA
APARTAMIENTO
L - CERRADURA ELÉCTRICA 12V ~
P - MANDO ABREPUERTA
B - MONITOR
D - BOTONERIA AUDIO
F - ALIMENTADOR ART. 6922
G - ALIMENTADOR SUPLEMENTAR ART. 6923
K - BOTÃO PARA CHAMADA NO PATAMAR
L - TRINCO ELÉCTRICO 12V ~
P - COMANDO ABREPORTA
IMPIANTO VIDEOCITOFONICO MONO E PLURIFA-
MILIARE CON VIDEOCITOFONI SERIE PETRARCA,
GIOTTO, 6600 ED UNA TARGA VIDEO (RIF. SC5416).
SINGLE AND MULTIPLE RESIDENCE VIDEO DOOR
ENTRY SYSTEM WITH MONITORS IN THE SERIES PE
-
TRARCA, GIOTTO, 6600 AND ONE VIDEO ENTRY PANEL
(REF. SC5416).
B- Art. 6611
Art. 661C
Art. 6711
Art. 7211
Art. 6621
Art. 662C
Art. 6721
B- Art. 6029 + 6209 + 6145
Art. 6029/C + 6209 + 6145
B- Art. 6329
Art. 6329/C
Art. 6329/CD
40
6329, 6329/C, 6329/CD

Related product manuals