EasyManua.ls Logo

VIPA SPEED7 CPU 313SC - Page 160

Default Icon
205 pages
Print Icon
To Next Page IconTo Next Page
To Next Page IconTo Next Page
To Previous Page IconTo Previous Page
To Previous Page IconTo Previous Page
Loading...
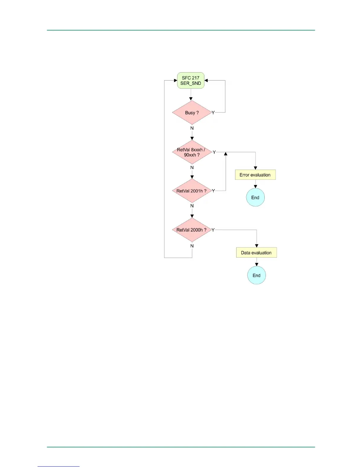
The following text shortly illustrates the structure of programming a
send command for the different protocols.
3964R
Principles of program-
ming
VIPA System 300SDeployment PtP communication
Communication> FC/SFC 217 - SER_SND
HB140 | CPU-SC | 313-6CF13 | GB | 15-50 160

Table of Contents

Related product manuals