EasyManua.ls Logo

Wacker Neuson G 70 - Page 59

Wacker Neuson G 70
92 pages
Print Icon
To Next Page IconTo Next Page
To Next Page IconTo Next Page
To Previous Page IconTo Previous Page
To Previous Page IconTo Previous Page
Loading...
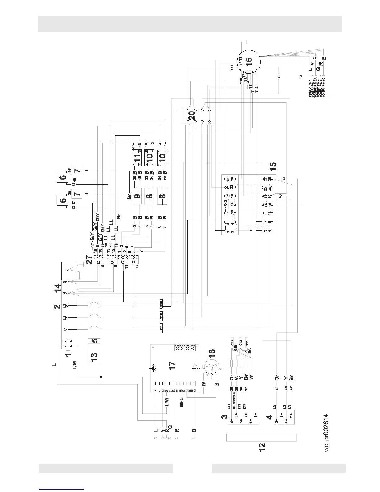
G 50/G 70/G 85 Maintenance
wc_tx000484gb.fm 59

Table of Contents

Related product manuals