EasyManua.ls Logo

WFCO WF-5220 - Page 15

Default Icon
24 pages
Print Icon
To Next Page IconTo Next Page
To Next Page IconTo Next Page
To Previous Page IconTo Previous Page
To Previous Page IconTo Previous Page
Loading...
13
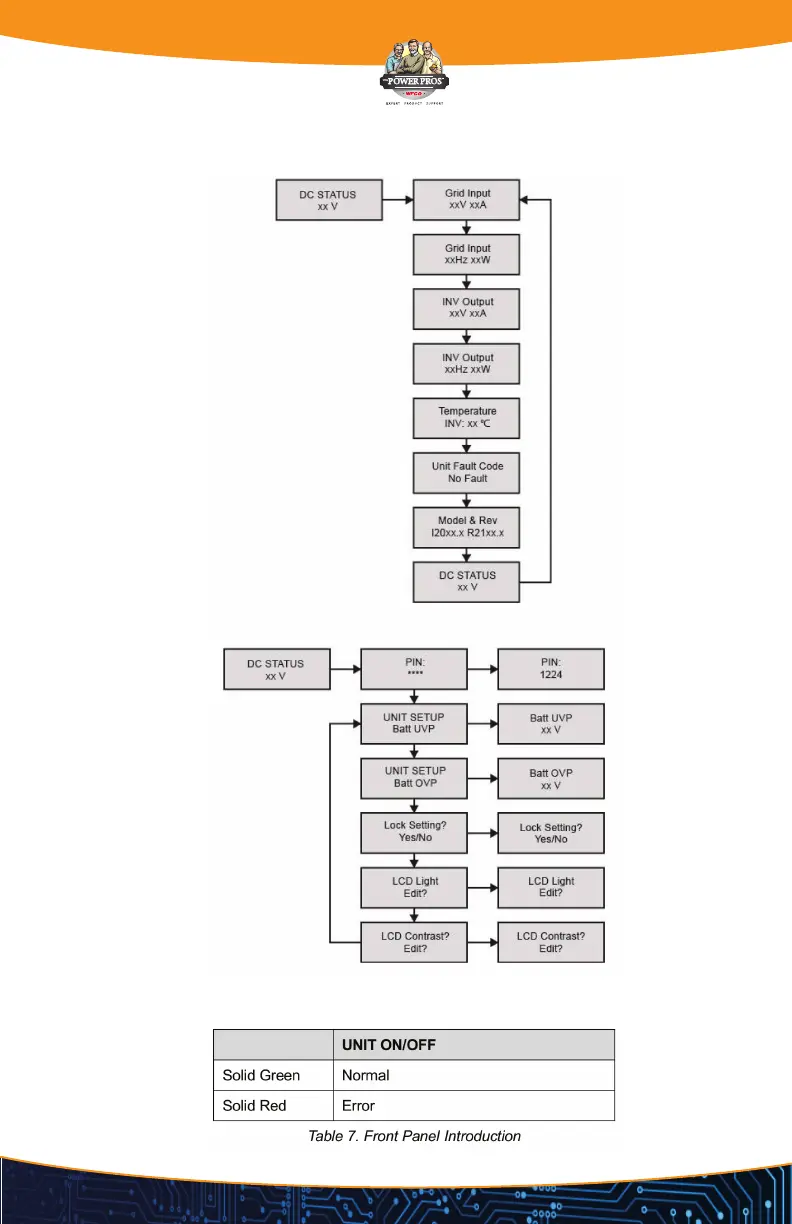
R20D MENU MAPS
UNI Treadings
Setup
UNIT LED Indicator

Related product manuals