EasyManua.ls Logo

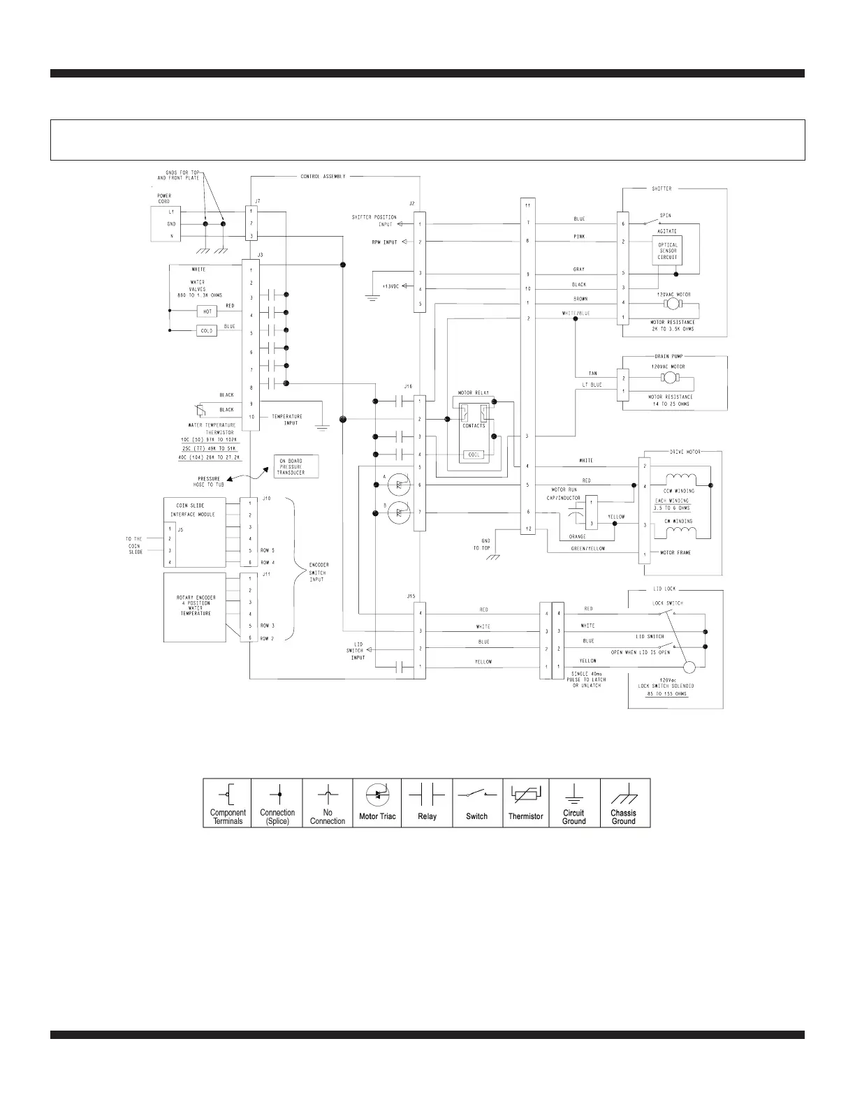
Whirlpool CAE2795 - Wiring Diagram; Wiring Diagram (Figure 9)

Whirlpool CAE2795
40 pages
Print Icon
To Next Page IconTo Next Page
To Next Page IconTo Next Page
To Previous Page IconTo Previous Page
To Previous Page IconTo Previous Page
Loading...
PAGE 20
FOR SERVICE TECHNICIAN’S USE ONLY
DO NOT REMOVE OR DESTROY
Wiring Diagram (No payment system) (Figure 9)
IMPORTANT: Electrostatic discharge may cause damage to machine control electronics. See page 1 for ESD information.
NOTE: Schematic shows shifter in SPIN position, lock switch open, and motor off.
Legend

Related product manuals