EasyManua.ls Logo

Windsor Compass 2 10070560 - Wiring - Schematic (120 V)

Windsor Compass 2 10070560
62 pages
Print Icon
To Next Page IconTo Next Page
To Next Page IconTo Next Page
To Previous Page IconTo Previous Page
To Previous Page IconTo Previous Page
Loading...
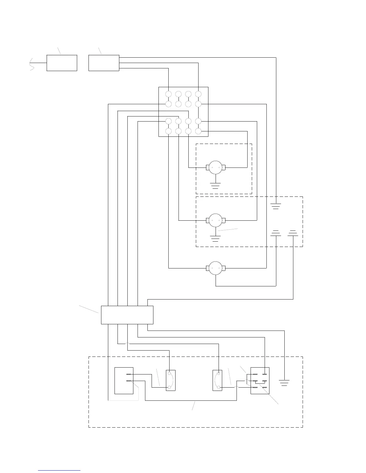
WIRING – SCHEMATIC – 120V
CMPS2 86305210 04/23/08
5-21
5 WIRE HARNESS
1 234
678
1211109
13 14 15 16
5
BLK
BLU
RED
ORG
WHT
WHT
WHT
GRN/YEL
GRN/YEL
BLK
WHT
BLK
GRN/YEL
ORG
BLU
RED
BLK
BLK
BLK
1
2
3
4
5
6
4
5
POWER
CORD
7
PUMP
SWITCH
PUMP
CIRCUIT
BREAKER
VACUUM
SWITCH
VACUUM
CIRCUIT
BREAKER
POWER
BLK
WHT
GRN/YEL
POWER
CORD
CONNECTION
SOLENOID
VACUUM
MOTOR
PUMP
MOTOR