EasyManua.ls Logo

Wolf CGB-2K-24 - Page 77

Wolf CGB-2K-24
108 pages
Print Icon
To Next Page IconTo Next Page
To Next Page IconTo Next Page
To Previous Page IconTo Previous Page
To Previous Page IconTo Previous Page
Loading...
3064810_201804 77
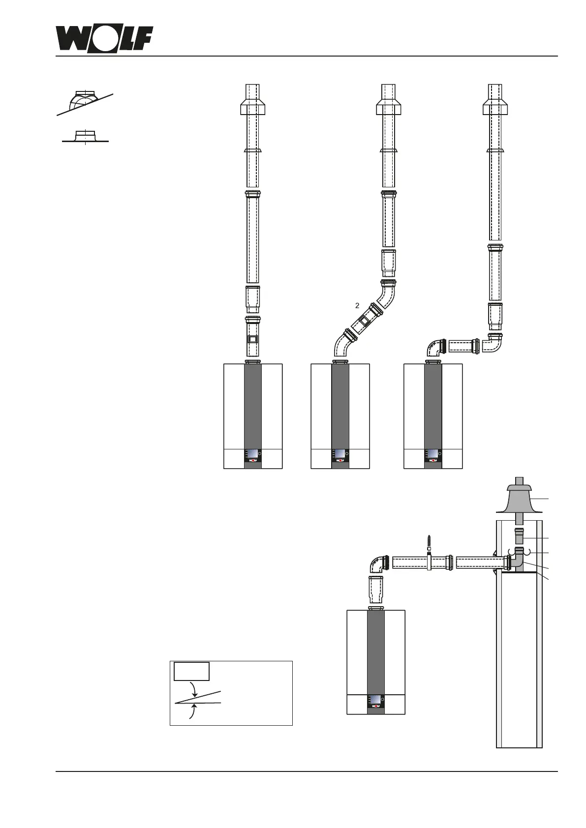
37.Technicalinformation,air/uegas
routing
4 417
11
12
13
14
16
3
9
15
1
2
8
9 4
8
10
3
4
3
5
4
5
3
5
4
1 1 1
Verticalbalanceduerouting(examples)systemDN60/100
Flue gas < 120 °C
C93x
6
7
Install horizontal
pipe with > 3°
slop=e towards
boiler
Please
note
1 Gascondensingboiler
2 Balanceduepipewith
inspectionport
(250 mm long)
3 Separator DN60/100
(slide coupling)
if required
4 BalanceduepipeDN60/100
500 mm
1000 mm
2000 mm
5 Balancedue,vertical
DN60/100
(roofoutletforatorpitchedroofs)
L = 1200 mm
L = 1200 mm ... 1700 mm
6 Universaltilefor
pitchedroof25/45°
7 Flatroofcollar
8 Bend 45° DN60/100
9 InspectionbendDN60/100
10 Bend 87° DN60/100
11 Pipe collar
12 Support rail
13 Support bend 87° DN60 to DN80
14 Spacer
15 Flue pipe DN80
500 mm
1000 mm
2000 mm
16 Ductcover with
UV resistant terminal
17 Spacerbracket
Installationexamplesforbalanceduecon-
nections(vertical)
C33x C33x C33x

Other manuals for Wolf CGB-2K-24

Related product manuals