EasyManua.ls Logo

Worcester 27Ri Compact - Protection Function

Worcester 27Ri Compact
56 pages
Print Icon
To Next Page IconTo Next Page
To Next Page IconTo Next Page
To Previous Page IconTo Previous Page
To Previous Page IconTo Previous Page
Loading...
FAULT FINDING AND DIAGNOSIS
Greenstar Ri Compact 6 720 646 610 (2013/12) 53
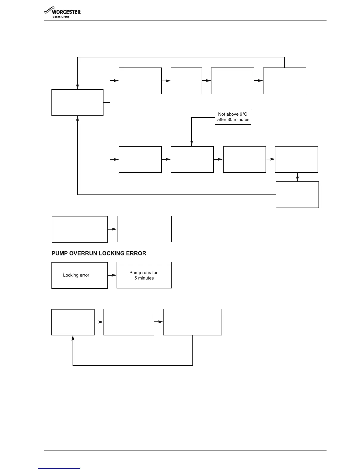
7.4 PROTECTION FUNCTION
Fig. 109
Internal boiler
temperature
between
8°C & 5°C
Boiler automatic
frost function
(monitors internal boiler
primary temperature)
Internal boiler
temperature
rises above 9°C
Pump runs
Pump switches off
after a 3 minute
overrun period
Internal boiler
temperature
below 5°C
Internal boiler
temperature
rises above 12°C
Central heating
demand switches
off
Pump switches off
after a 3 minute
overrun period
Central heating
demand is activated
AUTOMATIC INTERNAL FROST FUNCTION
6720646610-53.1Wo
Pump runs for 3 minutes
to dissipate heat from
the boiler into the system
End of boiler demand
(central heating or
domestic hot water)
PUMP OVERRUN FUNCTION
A central heating demand
activated, pump runs
normally
Pump runs 5 seconds
every 24hrs from
last time pump ran
No central heating
demand after
a 24hr period
PUMP ANTISEIZE FUNCTION

Table of Contents

Related product manuals