EasyManua.ls Logo

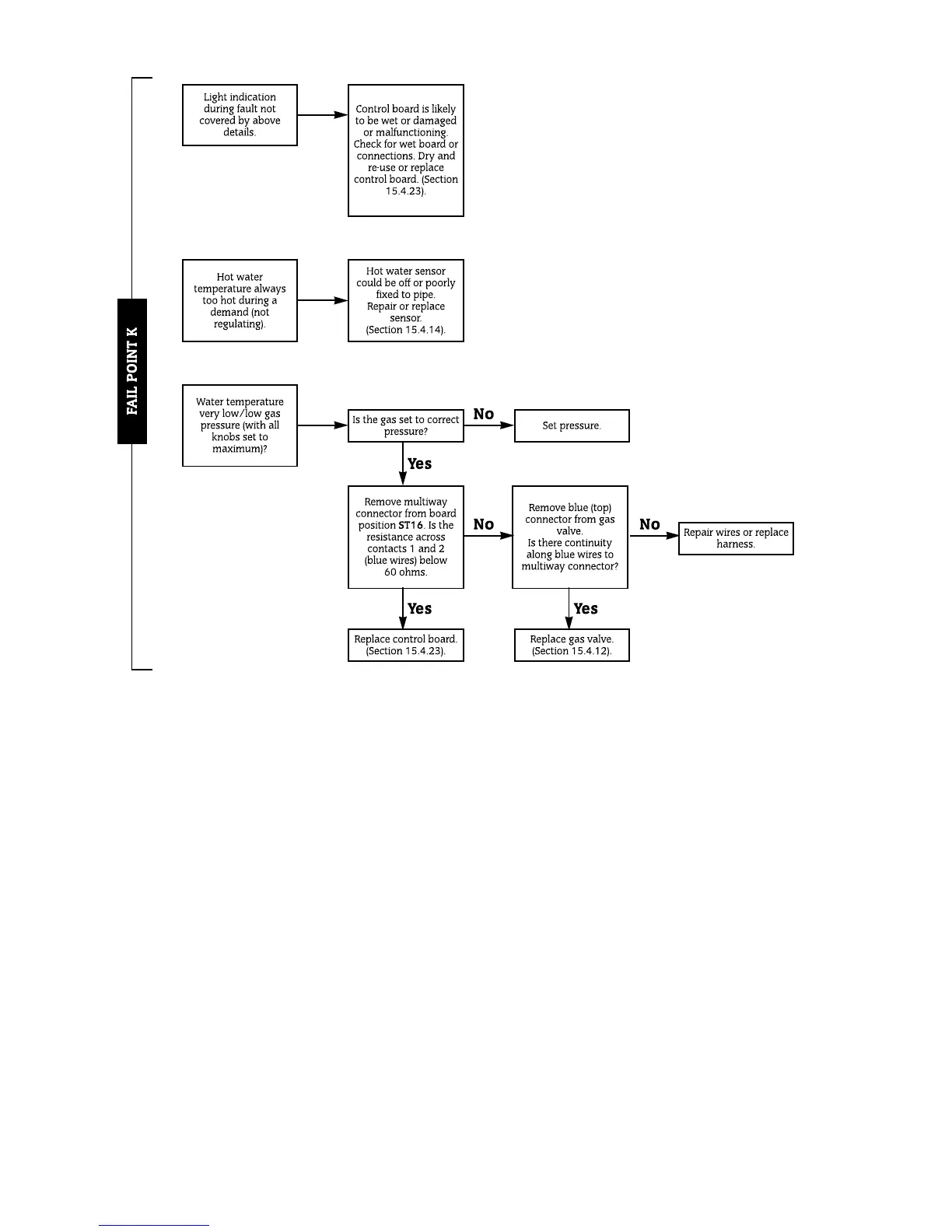
Worcester 28CDi RSF - Fail Point K Troubleshooting

Worcester 28CDi RSF
36 pages
Print Icon
To Next Page IconTo Next Page
To Next Page IconTo Next Page
To Previous Page IconTo Previous Page
To Previous Page IconTo Previous Page
Loading...
34

Related product manuals