EasyManua.ls Logo

Xycom 9460 - Appendix B - Block Diagram

Default Icon
87 pages
Print Icon
To Next Page IconTo Next Page
To Next Page IconTo Next Page
To Previous Page IconTo Previous Page
To Previous Page IconTo Previous Page
Loading...
B-1
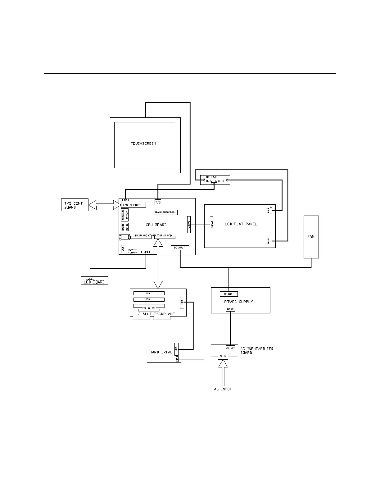
Appendix B – Block Diagram
Figure Appendix B -1. 9460/9462 System Block Diagram

Table of Contents

Related product manuals