EasyManua.ls Logo

York YCAL0066 - Page 62

York YCAL0066
230 pages
To Next Page IconTo Next Page
To Next Page IconTo Next Page
To Previous Page IconTo Previous Page
To Previous Page IconTo Previous Page
Loading...
JOHNSON CONTROLS
62
FORM 150.67-NM1
ISSUE DATE: 4/28/2017
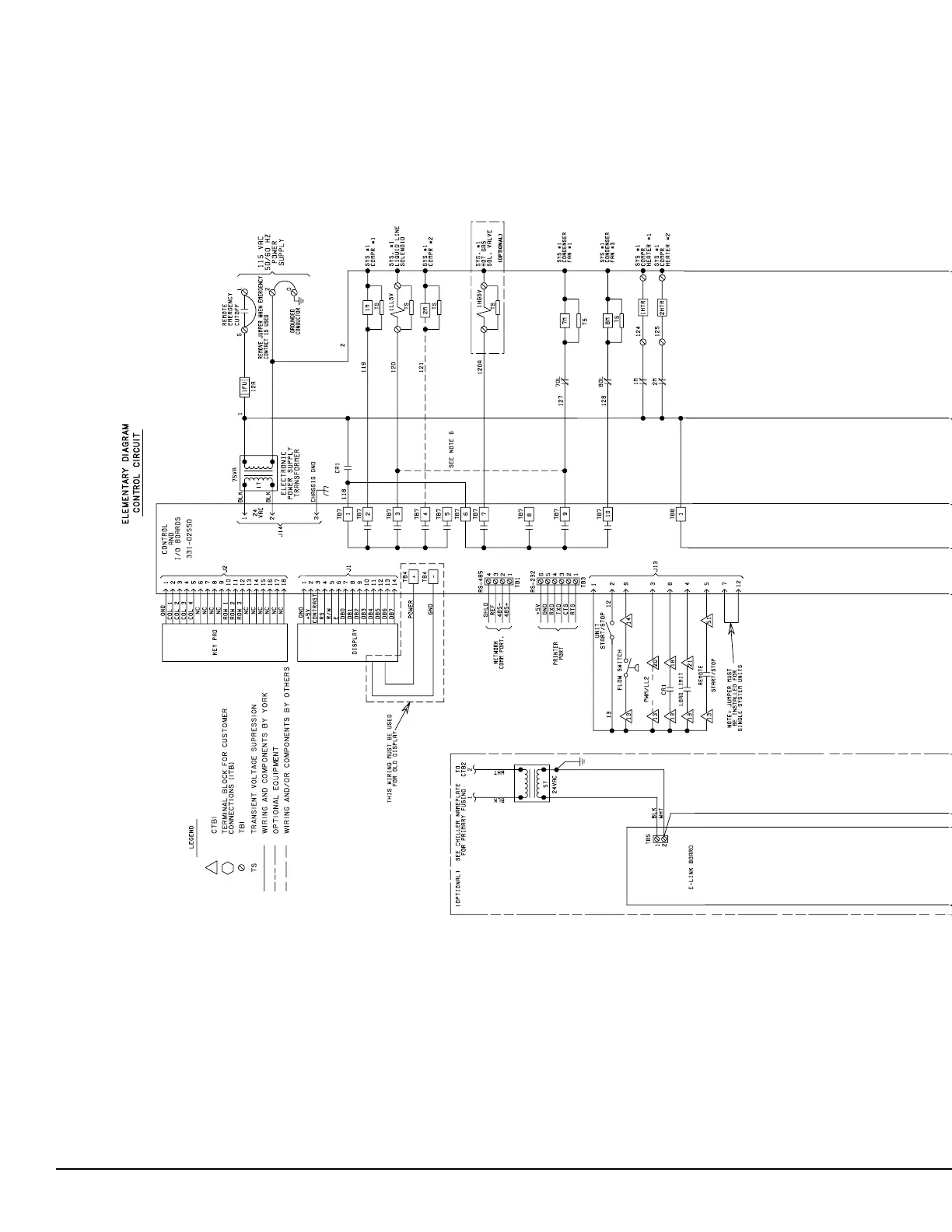
SECTION 5 – TECHNICAL DATA
YCAL0028-YCAL0033 ULTRA LOW SOUND (200V, 230V, 380V, AND 575V)
FIGURE 13 - CONTROL WIRING DIAGRAM, SINGLE CIRCUIT, IPU II
LD22078a
LD22078a
LD22078b

Table of Contents

Other manuals for York YCAL0066

Related product manuals