EasyManua.ls Logo

Zanotti BGM32002F - Page 76

Zanotti BGM32002F
86 pages
Print Icon
To Next Page IconTo Next Page
To Next Page IconTo Next Page
To Previous Page IconTo Previous Page
To Previous Page IconTo Previous Page
Loading...
DATA:
REV.nr. FOGLIO nr :
DI
101
RDV101002-102F-022F-025F
RDV102002-102F-022F-023F-122F-050F-024F
AD003
08-05-2003Soncini
DISEGNO nr.
ApprovatoDisegnato
Soncini
DATA: Approvato
MODELLO
GCR102002F
HEV101022F
HEV102002F
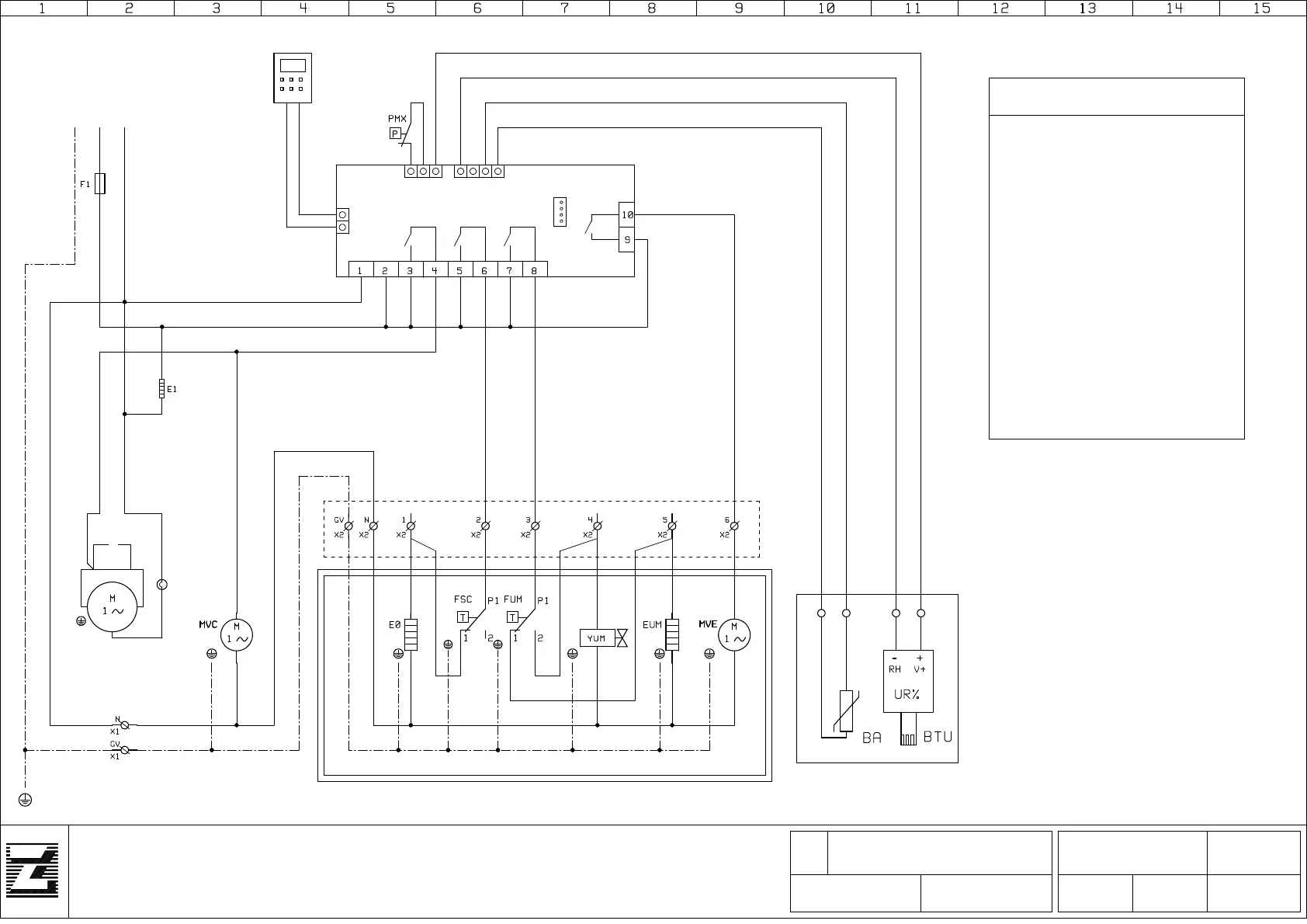
L1 NPE
230V/1N~/50Hz
GV
GV GV
MA
MA
GRNEMA
BL
BL
BLBL
BL GR
MA
M1=MOTORE COMPRESSORE
MVC=MOTORE VENTOLE CONDENSATORE
MVE=MOTORE VENTOLE EVAPORATORE
F1E=CENTRALINA ELETTRONICA
E0=RESISTENZE CALDO
EUM=RESISTENZE UMIDIFICA
BTU=SONDA UMIDITA'
BA=SONDA TEMPERATURA
LEGENDA
FUM=TERMOSATO UMIDIFICA
FSC=TERMOSATAO SICUREZZA CALDO
F1=FUSIBILE COMPRESSORE
BI R S
-+
GI
MA
BI
VE
MA
+-
BL
MA
MA MA MA
EVAPORATORE
NE
YUM=SOLENOIDE ACQUA
BLGV
2CU0852
2CU0854
2CU0855
2CU0853
2CU0858
PMX=PRESSOSTATO DI MAX
(SOLO SU RICHIESTA)
E1=RESISTENZA CARTER
(SOLO SU RICHIESTA)
MVC ASSENTE NELLE
MACCHINE CONDENSATE AD ACQUA
C
S
OL
ma
1
R
2
-
bl
SC
-
M1
Caldo
Fan
HumComp
Supply
+12V
in
HOT KEY
XH240L
ing.dig
gnd
termost
-
+
F1E

Related product manuals