EasyManua.ls Logo

Zenith ZW5000 - Unit is Running But Cooling is Ineffective

Zenith ZW5000
27 pages
Print Icon
To Next Page IconTo Next Page
To Next Page IconTo Next Page
To Previous Page IconTo Previous Page
To Previous Page IconTo Previous Page
Loading...
Service Manual 21
Troubleshooting Guide
Troubleshooting Guide
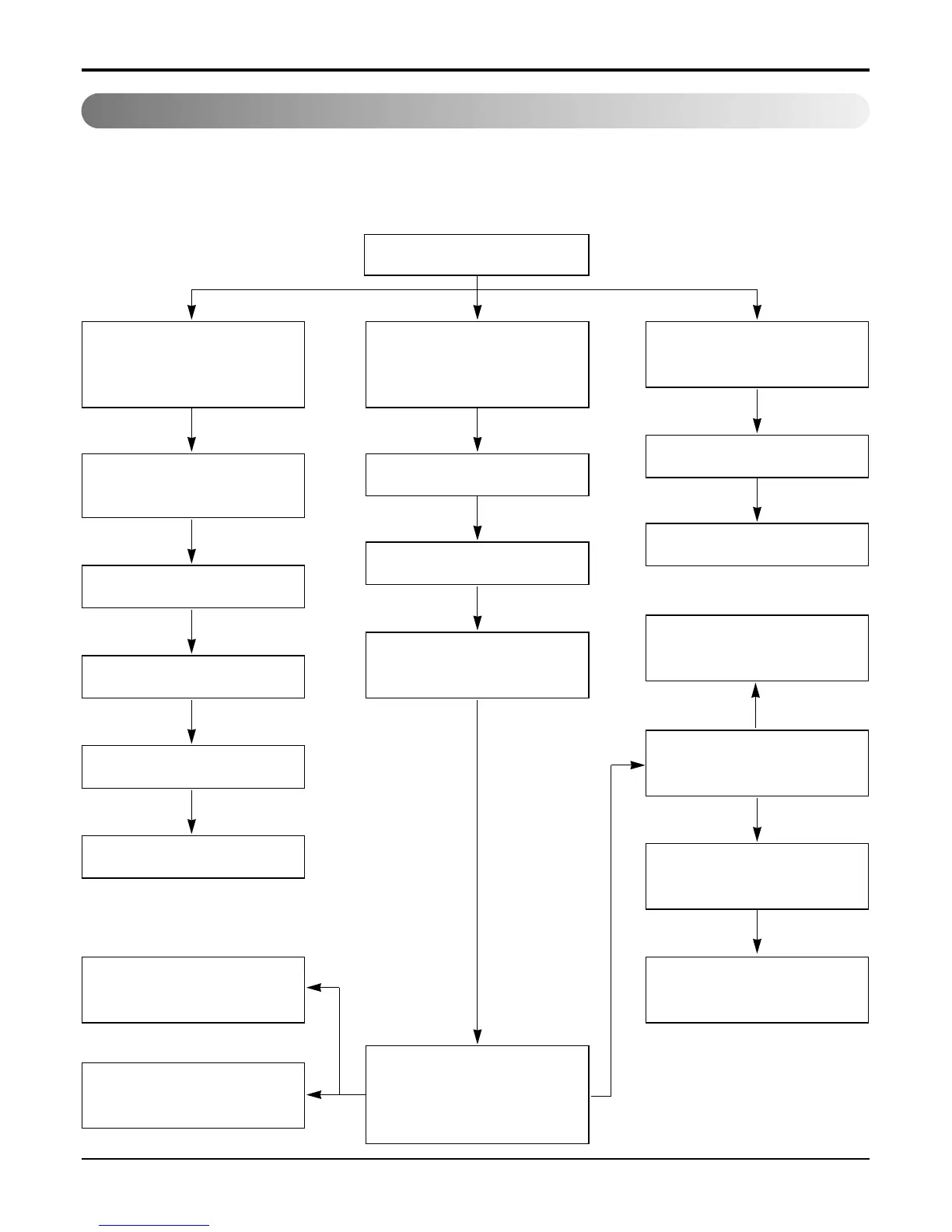
In general, possible trouble is classified in two kinds.
The one is called Starting Failure which is caused by an electrical defect. The other is Ineffective Air Conditioning
caused by a defect in the refrigeration circuit and improper application.
Unit is running but cooling is ineffective.
Ineffective Cooling
Satisfactory operation
with temperature
difference of inlet & outlet
air; 44~50°F (7~10°C)
Replacement of unit if
the unit is beyond repair.
Check outdoor coil
(heat exchanger) and
fan operation.
Check heat load
increase.
Check cold air
circulation for smooth
flow.
Check gas leakage.
Clean condenser.
Not on separate circuit
Check inside gas
pressure.
Adjust refrigerant
charge.
Malfunction of
compressor.
Replacement of
compressor.
Check clogging in refrigera-
tion circuit.
Repair clogging in
refrigeration circuit.
Dirty indoor coil
(heat exchanger)
Repair gas leak.
Malfunction of fan.
Clogging of air filter.
Obstruction at air outlet.
Remove obstruction.

Related product manuals