EasyManua.ls Logo

A.O. Smith PHPT-60 - Compressor Check Flow Chart

A.O. Smith PHPT-60
48 pages
Print Icon
To Next Page IconTo Next Page
To Next Page IconTo Next Page
To Previous Page IconTo Previous Page
To Previous Page IconTo Previous Page
Loading...
28
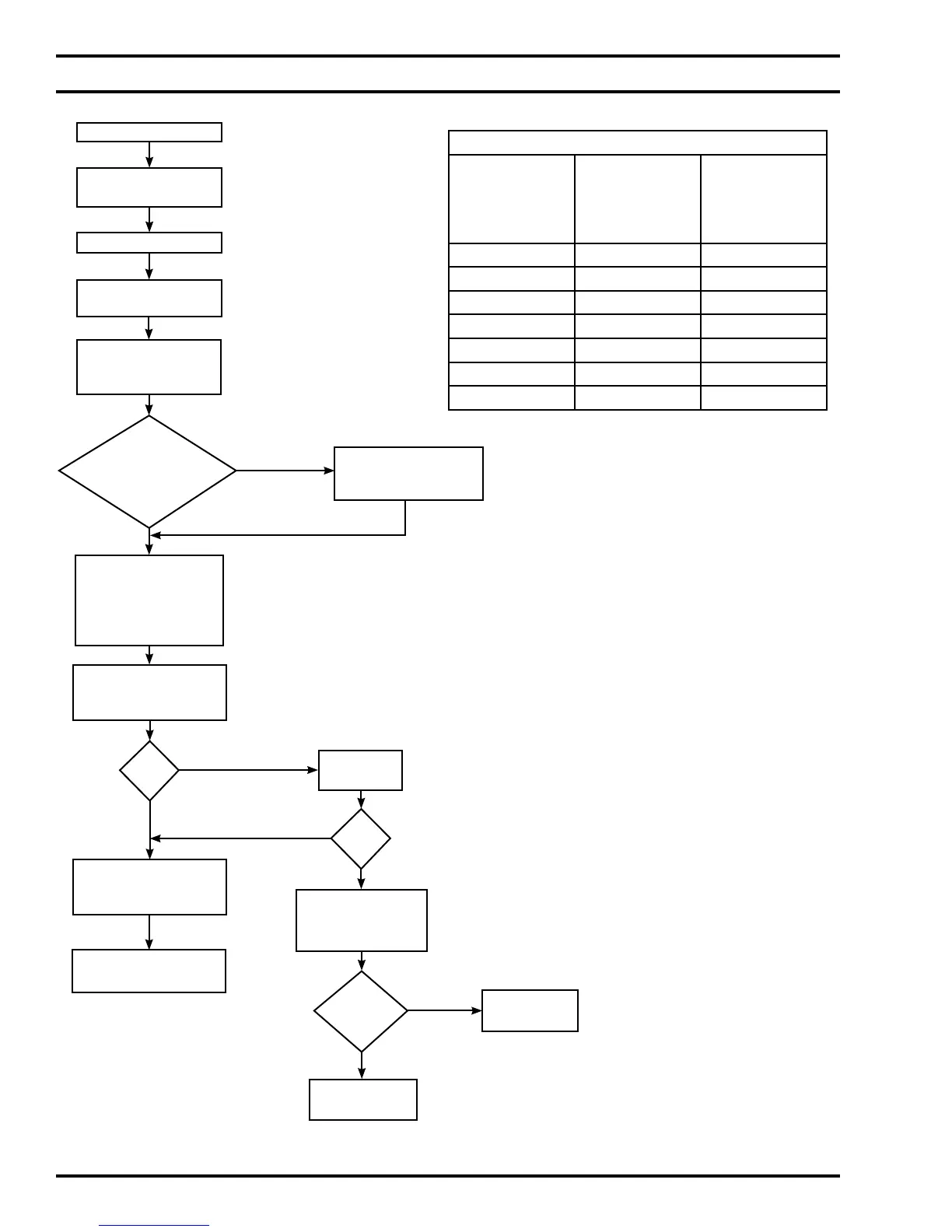
Compressor Check Flow Chart
Compressor Fault
Check maintenance
display
Put unit in stand by
Wait eight (8) minutes
for compressor time
out
Turn power off at
breaker / fuse panel
Verify connections
and insure they are
seated fully
Check
Compressor
shell temperature
Allow compressor to
cool; thermal switch
to reset
Restore power at
breaker / fuse panel-
press power button
and verify that unit is
in ef ciency mode
Raise set
point 10°
Wait ten (10) seconds
for compressor to
turn on
Perform voltage and
current checks
Fan
on
Hot
Cool
No
Fan
on
No
Yes
Yes
Table 4
Check Voltage *
(VAC)
± 5%
Resistance
(Ω)
± 5%
C-R 240 3.5
C-S 298 6.1
R-S 380 9.5
C-GROUND 128 >1M
R-GROUND 112 >1M
S-GROUND 321 >1M
*Values with 240 VAC input
Check CN207 on
control board pin
1 to 3 for 240 VAC
Voltage
present
No
Yes
Replace
control board *
Replace fan
assembly
*If replacing the control board does not resolve the issue, contact technical support.

Related product manuals