EasyManua.ls Logo

A&D GF-303A - 8-6 Correcting The Internal Mass Value Of The GX-A series (Auto)

A&D GF-303A
112 pages
Print Icon
To Next Page IconTo Next Page
To Next Page IconTo Next Page
To Previous Page IconTo Previous Page
To Previous Page IconTo Previous Page
Loading...
32
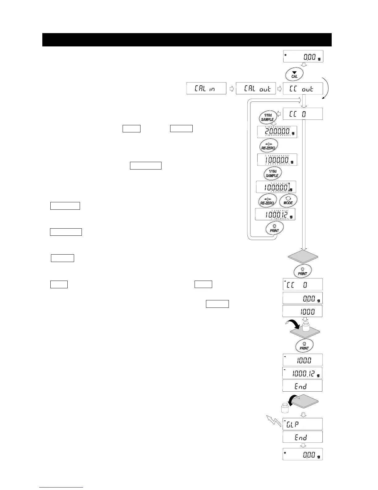
8-4 Calibration Test Using An External Weight
This function tests the weighing accuracy using an external weight
and outputs the result. This is available only when the GLP output
parameter is set to "
doutinfo1. (Calibration test does not perform
calibration)
Step1 Connect the AC adapter and warm up the balance
for at least 30 minutes with nothing on the weighing
pan.
Step2 Press and hold the
CAL key until CCout is
displayed
Step3 Release the key.
Step4 If you want to change the setting of the external
weight value, press the SAMPLE key and go
to step 5.
If you don't change the setting of the external
weight value, go to step 6.
Step5 Specify the calibration weight value as follows:
SAMPLE key
To switch the display condition to: "All of the segments
blinking" (calibration weight selection mode) or "The
last four digits blinking" (value adjustment mode).
RE-ZERO key
To select the calibration weight or adjust the value. In
the value adjustment mode, -9999 digits appear after
+9999 digits.
PRINT key
To store the new weight value. Even if the AC
adapter is removed, the data is maintained in
non-volatile memory.
CAL key
............
To cancel the operation and return to CC 0
.
Step6 Confirm that there is nothing on the pan and press the PRINT key. The
balance measures the zero point.
Do not allow vibration or drafts to affect the balance.
The balance displays the calibration weight value.
Step7 The balance displays the zero point measured value several seconds.
Replace the external weight.
Step8 The balance outputs or stores "calibration test data".
Step9 The balance will automatically return to the weighing mode.
(Displayed only on
GX-A series)
GLP output
External
weight
Select
weight
eg.updated weight value
1000.12g
Press and Hold
Press
Release

Table of Contents

Other manuals for A&D GF-303A

Related product manuals